夜间模式
  • 357072阅读
  • 118回复

《中华人民共和国治安管理处罚法(修订草案)》需要您的建言献策 [复制链接]

上一主题 下一主题
发帖
2149
昆币
34724 枚
只看楼主 使用道具 电梯直达
楼主  发表于: 2023-09-14 , 来自:江苏省0==

8c6d4bd2950237c8b545ee18117d2046.jpg

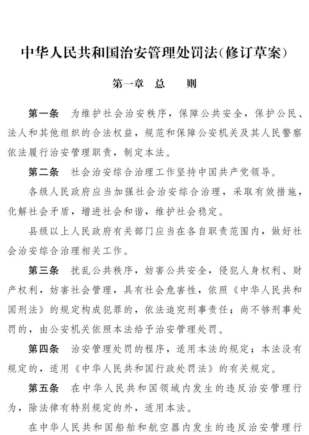
近日,治安管理处罚法修订草案提请十四届全国人大常委会第五次会议审议。

现行治安管理处罚法自2006年施行以来,在维护社会治安秩序,保障公共安全,保护公民、法人和其他组织的合法权益等方面发挥了重要作用。随着全面依法治国深入推进、社会治安形势发展变化,在工作中也发现一些问题,急需通过修改完善治安管理处罚法加以解决。

修订草案共6章144条,主要包括增列违反治安管理应予处罚行为,进一步合理设定处罚措施和幅度,优化和完善治安管理处罚的程序,增加规定加强对未成年人的保护等方面内容。



《中华人民共和国治安管理处罚法(修订草案)》

需要您的宝贵建议

建言献策
征求意见

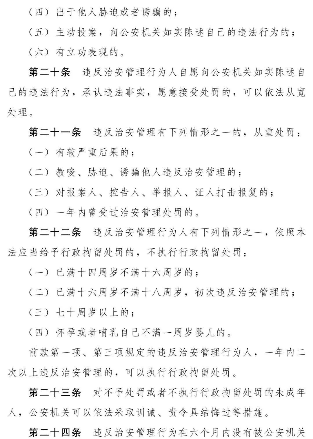
现向社会公开征求意见

有关单位和各界人士可以在
2023年9月22日前
通过以下三种方式提出意见


01
通过信函方式将意见邮寄至昆山基层立法联系点


地址:昆山开发区前进中路109号昆山市人大代表之家

邮编:215301

联系电话:57314519


02
通过邮件方式将意见发送至邮箱


邮箱地址:kslflxd@163.com


03
通过昆山论坛立法直通车板块跟帖评论提交


在本帖下方回复评论或填写问卷提交建议


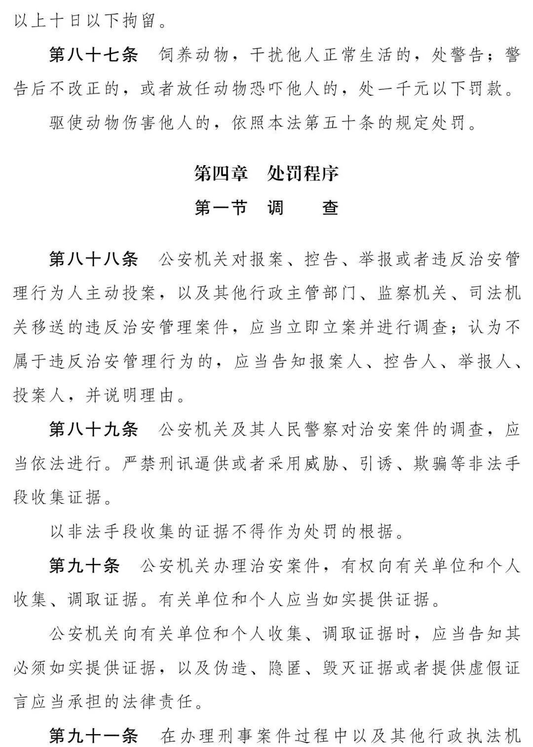
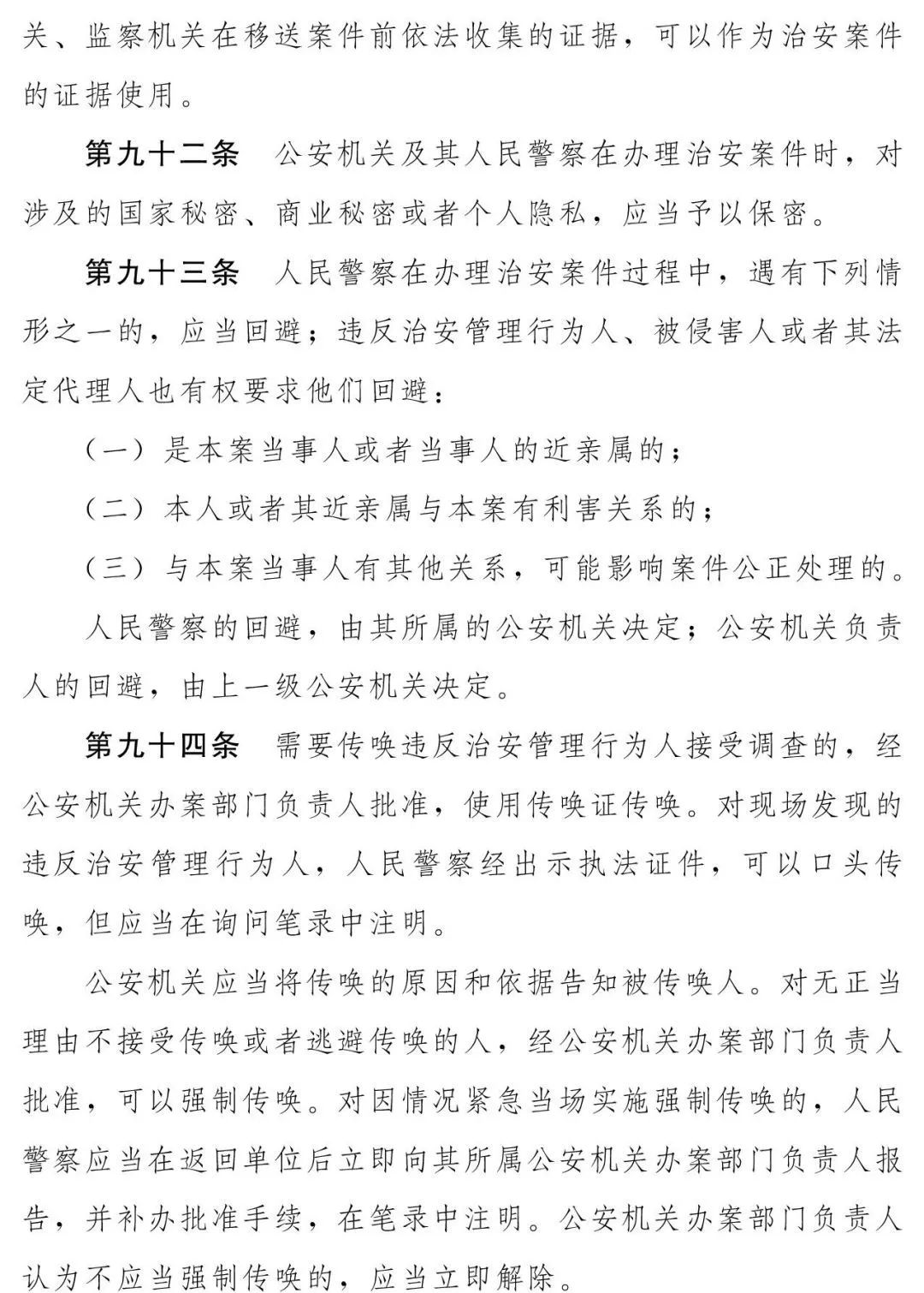
草案原文




<上下滑动查看更多内容>


NEXT

大家对本次草案有什么建议

赶快识别下方二维码

提出您的宝贵意见!

下载.png

本帖评分记录
shenjun8002 昆币 +1 -来自昆山论坛APP 2023-09-17
zhuyunqi23 昆币 +1 -来自昆山论坛APP 2023-09-15
阿炳来了 昆币 +1 -来自昆山论坛APP 2023-09-15
3条评分昆币+3
爆料有奖!关注昆山论坛抖音号,抖音搜索“昆山论坛”,或搜索抖音号:ksbbs
 
帅哥离线deep-blue
发帖
4938
昆币
2016 枚
沙发  发表于: 2023-09-14 , 来自:江苏省0==
试图以自身、他人或相应的财物去主动或间接主动的方式导致自身、他人或相应的财物发生损毁而达到要求赔偿的目的的,应从重处罚,并且不应年龄的界限而减轻处罚。(简称碰瓷从重处罚)
爆料有奖!关注昆山论坛抖音号,抖音搜索“昆山论坛”,或搜索抖音号:ksbbs
 
帅哥离线疯狂的太阳
发帖
3777
昆币
2387 枚
板凳  发表于: 2023-09-15 , 来自:江苏省0==
把乱停车的按照扰乱社会治安加上,拘留七天。
本帖评分记录
初相识 昆币 +1 -来自昆山论坛APP 2023-09-17
1条评分昆币+1
爆料有奖!关注昆山论坛抖音号,抖音搜索“昆山论坛”,或搜索抖音号:ksbbs
 
离线smile危笑
发帖
16995
昆币
37053 枚
地板  发表于: 2023-09-15 , 来自:江苏省0==
希望寻衅滋事罪可以出一个实施细则,确定哪些行为符合该法管辖,不能让坏人没法管
楼中楼
  • 2023-09-17 16:29 欧洲冠军联赛: 这个罪就是个框,都可以往里装
爆料有奖!关注昆山论坛抖音号,抖音搜索“昆山论坛”,或搜索抖音号:ksbbs
 
离线小糊涂人
发帖
8517
昆币
26989 枚
4楼 发表于: 2023-09-15 , 来自:江苏省0==
希望可以把全国各地各单位的执法监控录像全由一个地方统一管理,监控安装者可以远程管理录像,但每个操作都会有记录显示。这样应当可以避免审案时录像的缺失而带来的不公
楼中楼
  • 2023-09-15 13:31 真理帝: 执法监控录像我不管,但固定的治安或者交通什么的监控设备我反对安装,我愿意为此付出有可能被侵权而无法很好维权的代价,但我能获得在开车抠鼻时的样子不会被他人拍到的隐私!
爆料有奖!关注昆山论坛抖音号,抖音搜索“昆山论坛”,或搜索抖音号:ksbbs
 
发帖
7754
昆币
24241 枚
5楼 发表于: 2023-09-15 , 来自:江苏省0==
可以制定一个对执法者的执法限定,对于执法过度和执法错误的行为追究法律责任和做出法律处罚,这样才能保证法律的正确实施,也可以有效的从根源上杜绝执法过度的行为出现,现在有许多执法过度的现象没有十分具体的处罚依据
爆料有奖!关注昆山论坛抖音号,抖音搜索“昆山论坛”,或搜索抖音号:ksbbs
 
发帖
5275
昆币
24013 枚
6楼 发表于: 2023-09-15 , 来自:江苏省0==
有个提议,事发的当事人或者是周围群众所记录的事发录像,相对完整的视频记录或是音频记录或是照片,都可以作为判断事实成立的重要补充依据之一,这样才能公平的判罚
本帖评分记录
初相识 昆币 +1 -来自昆山论坛APP 2023-09-17
1条评分昆币+1
爆料有奖!关注昆山论坛抖音号,抖音搜索“昆山论坛”,或搜索抖音号:ksbbs
 
美女离线mango酱
发帖
3971
昆币
12767 枚
7楼 发表于: 2023-09-15 , 来自:江苏省0==
拦路收费,拦路要红包这种行为也应该记录进去才是,对于这种行为希望可以明确一个具体的判罚措施
爆料有奖!关注昆山论坛抖音号,抖音搜索“昆山论坛”,或搜索抖音号:ksbbs
 
离线团团忙疯
发帖
3449
昆币
9939 枚
8楼 发表于: 2023-09-15 , 来自:江苏省0==
广场舞暴走团扰民、霸座、霸占他人停车位这些与老百姓息息相关的治安问题才应该是重点,对于这些行为可以加一条进去,如果影响到他们正常作息或是道路正常通行的应该予以警告还有相应的处罚
爆料有奖!关注昆山论坛抖音号,抖音搜索“昆山论坛”,或搜索抖音号:ksbbs
 
美女离线mango酱
发帖
3971
昆币
12767 枚
9楼 发表于: 2023-09-15 , 来自:江苏省0==
噪音和养犬还有调解纠纷能都划给职能单位吗?
爆料有奖!关注昆山论坛抖音号,抖音搜索“昆山论坛”,或搜索抖音号:ksbbs
 
快速回复
限76 字节
如果您提交过一次失败了,可以用”恢复数据”来恢复帖子内容
 
上一个 下一个