夜间模式
  • 22252阅读
  • 25回复

[童言无忌]太坑了!快点查查自家的不锈钢餐具,是不是高锰钢!!! [复制链接]

上一主题 下一主题
离线后悔拉
级别: 昆山新人
发帖
312
昆币
9644 枚
只看楼主 使用道具 电梯直达
楼主  发表于: 03-11 , 来自:江苏省0==
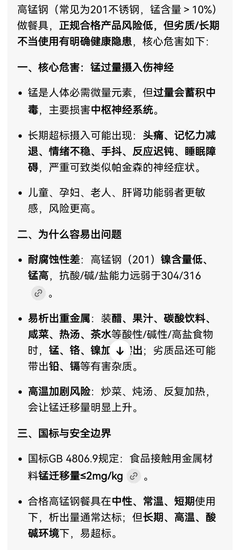
前两天是椰子水翻车,这两天不锈钢餐具又有猫腻!

刷到一位宝妈给博主测评不锈钢餐具,看完真的破防了。
给孩子精挑细选的不锈钢餐具、厨具,满心以为安全放心,结果一测,几乎全是高锰钢。

我们当妈的,在吃穿用度上抠了又抠、比了又比,
奶粉、辅食、玩具、餐具,哪一样不是反复对比、慎之又慎?
就想把最安全的留给孩子,可偏偏最不起眼的厨具,藏着最容易被忽略的隐患。
特意查了一下这个东西的危害,真的要当心!!!


.



本帖评分记录
风之子2046 昆币 +1 -来自昆山论坛APP 03-12
zycwxt 昆币 +1 -来自昆山论坛APP 03-12
阿炳来了 昆币 +1 -来自昆山论坛APP 03-12
超级菠萝 昆币 +1 -来自昆山论坛APP 03-12
周兴华 昆币 +1 -来自昆山论坛APP 03-12
倾城风雪 昆币 +1 -来自昆山论坛APP 03-11
你喜欢 昆币 +1 -来自昆山论坛APP 03-11
7条评分昆币+7
爆料有奖!关注昆山论坛抖音号,抖音搜索“昆山论坛”,或搜索抖音号:ksbbs
 
在线听风看雨
发帖
13962
昆币
17371 枚
沙发  发表于: 03-11 , 来自:江苏省0==
你以为只有报道出来的有问题?
本帖评分记录
徐晋 昆币 +1 -来自昆山论坛APP 03-12
拆南墙 昆币 +1 -来自昆山论坛APP 03-11
2条评分昆币+2
爆料有奖!关注昆山论坛抖音号,抖音搜索“昆山论坛”,或搜索抖音号:ksbbs
 
美女离线樱桃小包子
级别: 论坛版主
管辖: 聚焦昆山

发帖
73497
昆币
155158 枚
爆料
44
板凳  发表于: 03-11 , 来自:江苏省0==
学校都是用的这种不锈钢餐盘,也不知道是不是食品级的
本帖评分记录
五魁首 昆币 +1 -来自昆山论坛APP 03-13
徐晋 昆币 +1 -来自昆山论坛APP 03-12
拆南墙 昆币 +1 -来自昆山论坛APP 03-11
子非我 昆币 +1 -来自昆山论坛APP 03-11
蜜米米 昆币 +1 -来自昆山论坛APP 03-11
5条评分昆币+5
爆料有奖!关注昆山论坛抖音号,抖音搜索“昆山论坛”,或搜索抖音号:ksbbs
 
在线郁闷的色
发帖
3170
昆币
4857 枚
地板  发表于: 03-11 , 来自:江苏省0==
检测非常简单,201不锈钢磁铁是可以吸的住的,而且会生锈,304不锈钢大部分吸不住磁性非常低。
本帖评分记录
徐晋 昆币 +1 -来自昆山论坛APP 03-12
拆南墙 昆币 +1 -来自昆山论坛APP 03-11
2条评分昆币+2
爆料有奖!关注昆山论坛抖音号,抖音搜索“昆山论坛”,或搜索抖音号:ksbbs
 
发帖
14389
昆币
4265 枚
4楼 发表于: 03-11 , 来自:江苏省0==
我就想问问,瓷碗有没有问题的?
楼中楼
  • 2026-03-11 19:33 老老张: 瓷碗也有有问题的,你可以去度下
本帖评分记录
徐晋 昆币 +1 -来自昆山论坛APP 03-12
拆南墙 昆币 +1 -来自昆山论坛APP 03-11
2条评分昆币+2
爆料有奖!关注昆山论坛抖音号,抖音搜索“昆山论坛”,或搜索抖音号:ksbbs
 
离线闲人silver
发帖
11349
昆币
17037 枚
5楼 发表于: 03-11 , 来自:江苏省0==
自己人坑自己人,
楼中楼
  • 2026-03-11 17:15 快乐阿拉蕾: 国人害国人,害人的人同时也在被人害。
本帖评分记录
徐晋 昆币 +1 -来自昆山论坛APP 03-12
风若冷 昆币 +1 -来自昆山论坛APP 03-11
拆南墙 昆币 +1 -来自昆山论坛APP 03-11
3条评分昆币+3
爆料有奖!关注昆山论坛抖音号,抖音搜索“昆山论坛”,或搜索抖音号:ksbbs
 
离线cesc
发帖
4819
昆币
7077 枚
6楼 发表于: 03-11 , 来自:上海市0==
家里很少用这种不锈钢碗盆,太丑,小孩可以用塑料的,PP材质
本帖评分记录
徐晋 昆币 +1 -来自昆山论坛APP 03-12
拆南墙 昆币 +1 -来自昆山论坛APP 03-11
2条评分昆币+2
爆料有奖!关注昆山论坛抖音号,抖音搜索“昆山论坛”,或搜索抖音号:ksbbs
 
在线郁闷的色
发帖
3170
昆币
4857 枚
7楼 发表于: 03-11 , 来自:江苏省0==
回 村长喝醉了 的帖子
村长喝醉了:我就想问问,瓷碗有没有问题的? (2026-03-11 13:50)

瓷碗咋可能有问题,这玩意本质就是泥土。。。。材料几乎没成本。
楼中楼
  • 2026-03-11 14:25 51ks: 釉上彩,釉下彩;建议买釉下彩或无图案
本帖评分记录
徐晋 昆币 +1 -来自昆山论坛APP 03-12
拆南墙 昆币 +1 -来自昆山论坛APP 03-11
2条评分昆币+2
爆料有奖!关注昆山论坛抖音号,抖音搜索“昆山论坛”,或搜索抖音号:ksbbs
 
离线泰泽
发帖
2307
昆币
2690 枚
8楼 发表于: 03-11 , 来自:江苏省0==
所以胖东来的含金量还在上升。
本帖评分记录
徐晋 昆币 +1 -来自昆山论坛APP 03-12
拆南墙 昆币 +1 -来自昆山论坛APP 03-11
2条评分昆币+2
爆料有奖!关注昆山论坛抖音号,抖音搜索“昆山论坛”,或搜索抖音号:ksbbs
 
离线徐名
发帖
2338
昆币
3944 枚
9楼 发表于: 03-11 , 来自:江苏省0==
马上3.15了
本帖评分记录
徐晋 昆币 +1 -来自昆山论坛APP 03-12
拆南墙 昆币 +1 -来自昆山论坛APP 03-11
2条评分昆币+2
爆料有奖!关注昆山论坛抖音号,抖音搜索“昆山论坛”,或搜索抖音号:ksbbs
 
快速回复
限76 字节
如果您提交过一次失败了,可以用”恢复数据”来恢复帖子内容
 
上一个 下一个