夜间模式
  • 62308阅读
  • 35回复

[昆山要闻]细则来了!昆山旧房装修改造补贴流程 [复制链接]

上一主题 下一主题
离线直戳痛处
发帖
2692
昆币
94339 枚
只看楼主 使用道具 电梯直达
楼主  发表于: 2024-12-09 , 来自:江苏省0==

近日

苏州市旧房装修、厨卫等局部改造

所需物品和材料购置补贴公告发布

👇

突发!政府补贴!昆山旧房改造每套最高3万


该公告发布后

kb君收到不少网友的咨询

“什么时候会出细则?”

“具体如何操作?”

……

图片

图片

图片


刚刚,官方发布最新细则

有需求的小伙伴速看



细则公布!昆山旧房装修改造补贴流程来了

图片


(一)活动时间


1

补贴时间


2024年7月25日(含)至2024年12月31日(含)期间购置用于旧房装修、厨卫等局部改造所需的物品和材料。

2024年7月25日之前已签订装修合同,但2024年7月25日(含)至2024年12月31日(含)期间真实发生装修施工购买物品材料行为的,可以享受补贴。

2

申报时间


申报APP上线之日起至2024年12月31日。APP近期即将上线,具体时间将及时公告。


(二)补贴标准和范围


1

补贴标准


按照装修合同中相关物品和材料购置价的15%给予补贴,每人且每套房屋补贴金额最高不超过3万元。此处的补贴金额指的是符合补贴范围内物品和材料的购置总价,并非装修合同总价。

2

补贴范围


(1)纳入补贴范围的:

本项补贴适用于城镇和农村住宅装修包工包料的情形。补贴范围包括房屋装修、厨卫等局部改造所需的饰面砖、地板、墙板、集成吊顶、套装门、整体柜、淋浴房、洁具等物品和材料。

(2)不纳入补贴范围的:

  • 个人购买上述物品和材料的;

  • 未同装修公司签订装修合同或装修合同中未明确上述物品和材料购置价的;

  • 上述物品材料已享受过商务部门家装家居补贴的。

3

补贴原则


一人一宅原则。一人多套房的只补贴一套,一套房有多个产权人的只补贴一次。


(三)房屋及申请人要求


1

房屋要求


申报时具有房屋产权证明的个人家庭拥有的住宅类用房,包括城镇住宅、农村住宅,不包括商业、办公用房等非住宅及法人单位所拥有的住宅。

2

申请人


补贴申请人须为房屋产权人,且为个人消费者,不包含单位。申请人、装修合同签订人、房屋产权人三者应一致,或者申请人同时列名于装修合同签订人、房屋产权人之中。


(四)申请流程


1

申请


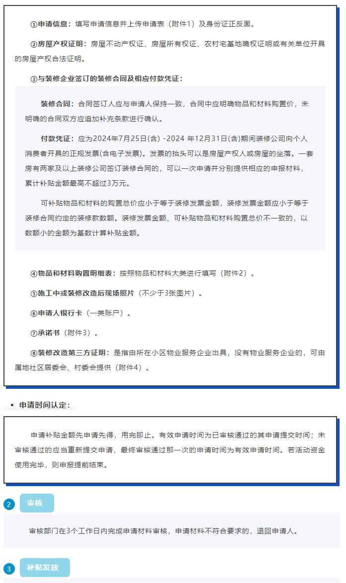
采用线上申请方式。申请人应仔细核对申请材料,并生成电子版以便上传。

  • 申请材料包括:

    QQ截图20241209093304.png


审核通过后,补贴资金将全额发放至申请人的银行账户。

4

退货


如有退货行为,在补贴尚未发放前应及时撤销申请;如已获补贴应主动声明,返还相应已获补贴。


(五)监管管理


住建部门将委托物业服务企业等第三方以电话回访、实地踏查等方式对申报情况进行随机抽查,抽查比例不低于50%。对在申报过程中发现骗补、套补等行为的,严肃处理,取消补贴资格,收回补贴,涉嫌违法犯罪的移送司法机关。


各地咨询热线

1

咨询受理时间


工作日

9:00-11:30

13:00-17:00

2

咨询受理电话


张家港市

0512-58682838

常熟市

0512-52799273

太仓市

0512-53663593

昆山市

0512-36853005

吴江区

0512-63493795

吴中区

0512-65282097

相城区

0512-65792079

0512-85182363

姑苏区

0512-67286654

工业园区

0512-66680760

高新区

0512-68750570

申请材料有关表格、模板

QQ截图20241209093323.png

本帖评分记录
飞跃的满满 昆币 +1 -来自昆山论坛APP 2024-12-11
昆山一宝宝 昆币 +1 -来自昆山论坛APP 2024-12-10
不需要多问 昆币 +1 -来自昆山论坛APP 2024-12-10
风之子2046 昆币 +1 -来自昆山论坛APP 2024-12-10
大神们 昆币 +1 -来自昆山论坛APP 2024-12-10
金箭小鲍 昆币 +1 -来自昆山论坛APP 2024-12-10
网罗天下 昆币 +1 -来自昆山论坛APP 2024-12-10
秤坏了 昆币 +1 -来自昆山论坛APP 2024-12-10
你喜欢 昆币 +1 -来自昆山论坛APP 2024-12-10
李钧炜 昆币 +1 -来自昆山论坛APP 2024-12-09
12
17条评分昆币+17
爆料有奖!关注昆山论坛抖音号,抖音搜索“昆山论坛”,或搜索抖音号:ksbbs
 
离线零℃空間
发帖
899
昆币
1385 枚
沙发  发表于: 2024-12-09 , 来自:江苏省0==
这个是补贴装修公司  还有材料供应商的
楼中楼
  • 2024-12-09 13:25 liuleiyudi: 言之有理
本帖评分记录
精彩人生 昆币 +1 - 2024-12-10
徐晋 昆币 +1 -来自昆山论坛APP 2024-12-10
孙亚东 昆币 +1 -来自昆山论坛APP 2024-12-10
一尘a 昆币 +1 -来自昆山论坛APP 2024-12-10
叶先森 昆币 +1 -来自昆山论坛APP 2024-12-09
灵魂带风 昆币 +1 -来自昆山论坛APP 2024-12-09
liuleiyudi 昆币 +1 -来自昆山论坛APP 2024-12-09
7条评分昆币+7
爆料有奖!关注昆山论坛抖音号,抖音搜索“昆山论坛”,或搜索抖音号:ksbbs
 
帅哥离线华丽的毛毛
发帖
2362
昆币
4260 枚
板凳  发表于: 2024-12-09 , 来自:江苏省0==
记得论坛里看见过一个帖主要申请补贴的,要装修公司开发票,装修公司说开发票可以,税帖主交。这样基本等于没补贴了。
楼中楼
  • 2024-12-10 06:07 dyf晴天: 装修合同都这样子,价格都是不含税价,开票的话加税收都由自己承担的。如果申请这个补贴,税交了自己钱花了,最后不在先到先得的名单里,那不是亏大了吗!
  • 2024-12-11 09:40 喜欢喝白开水: 不合理,能告吗
本帖评分记录
徐晋 昆币 +1 -来自昆山论坛APP 2024-12-10
心想事能成 昆币 +1 -来自昆山论坛APP 2024-12-10
孙亚东 昆币 +1 -来自昆山论坛APP 2024-12-10
叶先森 昆币 +1 -来自昆山论坛APP 2024-12-09
4条评分昆币+4
爆料有奖!关注昆山论坛抖音号,抖音搜索“昆山论坛”,或搜索抖音号:ksbbs
 
美女离线liusong123
级别: 昆山过客
发帖
40
昆币
60 枚
地板  发表于: 2024-12-09 , 来自:江苏省0==
回 华丽的毛毛 的帖子
华丽的毛毛:记得论坛里看见过一个帖主要申请补贴的,要装修公司开发票,装修公司说开发票可以,税帖主交。[表情]这样基本等于没补贴了。 (2024-12-09 13:39)

我发的。属实.据装修人员讲都卡在哪里
本帖评分记录
徐晋 昆币 +1 -来自昆山论坛APP 2024-12-10
1条评分昆币+1
爆料有奖!关注昆山论坛抖音号,抖音搜索“昆山论坛”,或搜索抖音号:ksbbs
 
离线零℃空間
发帖
899
昆币
1385 枚
4楼 发表于: 2024-12-09 , 来自:江苏省0==
产能过剩    还天天24小时不停的生产      让老百姓买单来了
楼中楼
  • 2024-12-10 09:34 andy2018: 经济内循环
本帖评分记录
徐晋 昆币 +1 -来自昆山论坛APP 2024-12-10
1条评分昆币+1
爆料有奖!关注昆山论坛抖音号,抖音搜索“昆山论坛”,或搜索抖音号:ksbbs
 
离线假勇士
级别: 昆山名人
发帖
21407
昆币
27863 枚
5楼 发表于: 2024-12-09 , 来自:江苏省0==
所有的政府补贴,都是在企业或者商家手中完成程序,由他们核实结算,根本不是直接补贴给消费者。就不懂,为什么不让消费者凭发票到税务部分申报领取补贴,这个门道大家难到还不心知肚明!
楼中楼
  • 2024-12-12 09:12 brave2016: 你去现场问了吗
本帖评分记录
brave2016 昆币 +1 -来自昆山论坛APP 2024-12-12
微、醺 昆币 +1 -来自昆山论坛APP 2024-12-11
胡芦糖 昆币 +1 -来自昆山论坛APP 2024-12-10
蓝盾骑士 昆币 +1 -来自昆山论坛APP 2024-12-10
徐晋 昆币 +1 -来自昆山论坛APP 2024-12-10
毛涵 昆币 +1 -来自昆山论坛APP 2024-12-10
平心静气哈 昆币 +1 -来自昆山论坛APP 2024-12-09
白云岛主 昆币 +1 -来自昆山论坛APP 2024-12-09
不知道知道 昆币 +1 -来自昆山论坛APP 2024-12-09
9条评分昆币+9
爆料有奖!关注昆山论坛抖音号,抖音搜索“昆山论坛”,或搜索抖音号:ksbbs
 
帅哥离线福凤
发帖
12257
昆币
13483 枚
6楼 发表于: 2024-12-09 , 来自:江苏省0==
      
本帖评分记录
徐晋 昆币 +1 -来自昆山论坛APP 2024-12-10
1条评分昆币+1
爆料有奖!关注昆山论坛抖音号,抖音搜索“昆山论坛”,或搜索抖音号:ksbbs
 
帅哥在线超级菠萝
级别: 昆山名人

发帖
155732
昆币
207221 枚
爆料
2
7楼 发表于: 2024-12-09 , 来自:江苏省0==
还是太麻烦了
本帖评分记录
徐晋 昆币 +1 -来自昆山论坛APP 2024-12-10
1条评分昆币+1
爆料有奖!关注昆山论坛抖音号,抖音搜索“昆山论坛”,或搜索抖音号:ksbbs
 
级别: 昆山新人
发帖
305
昆币
753 枚
8楼 发表于: 2024-12-09 , 来自:江苏省0==
去哪里申请啊?
本帖评分记录
徐晋 昆币 +1 -来自昆山论坛APP 2024-12-10
1条评分昆币+1
爆料有奖!关注昆山论坛抖音号,抖音搜索“昆山论坛”,或搜索抖音号:ksbbs
 
帅哥离线1505165734
级别: 昆山新人
发帖
260
昆币
1236 枚
9楼 发表于: 2024-12-09 , 来自:江苏省0==
本来满心欢喜的,结果一算果断放弃。不管你能不能拿到补贴,因为要发票,先交一笔税,然后只是材料的补贴,最不放心的是先到先得,嘿嘿,谁知道谁先到谁能得?
楼中楼
  • 2024-12-10 08:24 衡丰: 如果审核不过,税前白交打水漂了
本帖评分记录
胡芦糖 昆币 +1 -来自昆山论坛APP 2024-12-10
sysdzw 昆币 +1 -来自昆山论坛APP 2024-12-10
徐晋 昆币 +1 -来自昆山论坛APP 2024-12-10
平心静气哈 昆币 +1 -来自昆山论坛APP 2024-12-09
不知道知道 昆币 +1 -来自昆山论坛APP 2024-12-09
5条评分昆币+5
爆料有奖!关注昆山论坛抖音号,抖音搜索“昆山论坛”,或搜索抖音号:ksbbs
 
快速回复
限76 字节
如果您提交过一次失败了,可以用”恢复数据”来恢复帖子内容
 
上一个 下一个