夜间模式
  • 38816阅读
  • 68回复

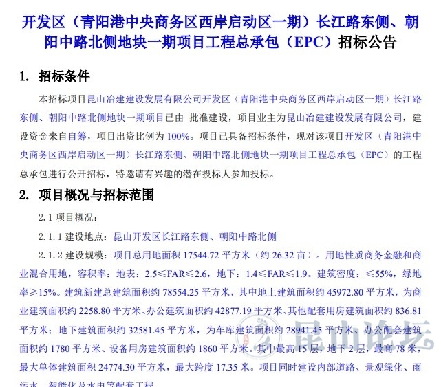
[城建规划]青阳港中央商务区西岸启动区一期长江路东侧、朝阳中路北侧地块一期最高才78米啊 [复制链接]

上一主题 下一主题
帅哥离线lamarodom
级别: 昆山名人

发帖
181002
昆币
437034 枚
只看楼主 使用道具 电梯直达
楼主  发表于: 01-23 , 来自:江苏省0==

本帖评分记录
david1987 昆币 +1 -来自昆山论坛APP 02-14
夏晨东 昆币 +1 -来自昆山论坛APP 01-25
移动城堡 昆币 +1 -来自昆山论坛APP 01-24
好人一 昆币 +1 -来自昆山论坛APP 01-24
haoya 昆币 +1 -来自昆山论坛APP 01-24
王文艺 昆币 +1 -来自昆山论坛APP 01-24
高维豪 昆币 +1 -来自昆山论坛APP 01-23
miniature 昆币 +1 -来自昆山论坛APP 01-23
梦想,远方 昆币 +1 -来自昆山论坛APP 01-23
gong空山 昆币 +1 -来自昆山论坛APP 01-23
12
11条评分昆币+11
爆料有奖!关注昆山论坛抖音号,抖音搜索“昆山论坛”,或搜索抖音号:ksbbs
 
帅哥离线lamarodom
级别: 昆山名人

发帖
181002
昆币
437034 枚
沙发  发表于: 01-23 , 来自:江苏省0==
上个月刚有人发现场公示的方案最高90米的
这一个月又变了

楼中楼
  • 2026-01-23 16:54 傲娇的源式ω: 招笑 还不如留着做草坪
爆料有奖!关注昆山论坛抖音号,抖音搜索“昆山论坛”,或搜索抖音号:ksbbs
 
帅哥离线25xiaoli
发帖
8715
昆币
18661 枚
板凳  发表于: 01-23 , 来自:江苏省0==
  
爆料有奖!关注昆山论坛抖音号,抖音搜索“昆山论坛”,或搜索抖音号:ksbbs
 
离线moon4wolf
发帖
14607
昆币
30119 枚
地板  发表于: 01-23 , 来自:江苏省0==
嗯,实际落地又降高呢。理论上出让土地限高100米,落地78米也合规,其实落地5米也合规的,限高只限上限,不限下限。我曾见过ZF出让土地限高100米,开发商实际落地40米的项目。。。。。
[ 此帖被moon4wolf在2026-01-23 13:00重新编辑 ]
爆料有奖!关注昆山论坛抖音号,抖音搜索“昆山论坛”,或搜索抖音号:ksbbs
 
帅哥离线lamarodom
级别: 昆山名人

发帖
181002
昆币
437034 枚
4楼 发表于: 01-23 , 来自:江苏省0==
回 moon4wolf 的帖子
moon4wolf:嗯,实际落地又降高呢。理论上出让土地限高100米,落地78米也合规,其实落地5米也合规的。。我曾见过ZF出让土地限高100米,开发商实际落地40米的项目。。。。。[表情] (2026-01-23 12:56)

上个月还有网友发现场公示90米的图片呢,哎
楼中楼
  • 2026-01-23 13:19 msthaodsm: 总建筑面积不变。可能其他楼高度提高了
爆料有奖!关注昆山论坛抖音号,抖音搜索“昆山论坛”,或搜索抖音号:ksbbs
 
发帖
2231
昆币
2902 枚
5楼 发表于: 01-23 , 来自:江苏省0==
至少有动作了
爆料有奖!关注昆山论坛抖音号,抖音搜索“昆山论坛”,或搜索抖音号:ksbbs
 
离线moon4wolf
发帖
14607
昆币
30119 枚
6楼 发表于: 01-23 , 来自:江苏省0==
回 lamarodom 的帖子
lamarodom:上个月还有网友发现场公示90米的图片呢,哎 (2026-01-23 13:00)

别哎了,青阳港规划矮子楼多了去呢,你以后根本哎不完。。。
本帖评分记录
往上翻页 昆币 +1 -来自昆山论坛APP 01-23
1条评分昆币+1
爆料有奖!关注昆山论坛抖音号,抖音搜索“昆山论坛”,或搜索抖音号:ksbbs
 
离线msthaodsm
级别: 昆山新人
发帖
390
昆币
674 枚
7楼 发表于: 01-23 , 来自:江苏省0==
改规划了吧
爆料有奖!关注昆山论坛抖音号,抖音搜索“昆山论坛”,或搜索抖音号:ksbbs
 
离线moon4wolf
发帖
14607
昆币
30119 枚
8楼 发表于: 01-23 , 来自:江苏省0==
回 lamarodom 的帖子
lamarodom:上个月还有网友发现场公示90米的图片呢,哎 (2026-01-23 13:00)

当初就给你们几个说过,千万不要去PPT里数楼层,目测高度这种傻事。。。PPT都是ZF花个小钱找设计公司大概画的,楼宇图都是输入几个简单数字电脑自动生成的,起宣传作用。。。。开发商拿到土地落地建楼,都要重新单独花大钱找另外的设计公司来具体深入设计。
[ 此帖被moon4wolf在2026-01-23 13:21重新编辑 ]
爆料有奖!关注昆山论坛抖音号,抖音搜索“昆山论坛”,或搜索抖音号:ksbbs
 
离线msthaodsm
级别: 昆山新人
发帖
390
昆币
674 枚
9楼 发表于: 01-23 , 来自:江苏省0==
可能按这个建的
爆料有奖!关注昆山论坛抖音号,抖音搜索“昆山论坛”,或搜索抖音号:ksbbs
 
快速回复
限76 字节
如果您提交过一次失败了,可以用”恢复数据”来恢复帖子内容
 
上一个 下一个