夜间模式
  • 245291阅读
  • 82回复

公开征集!《中华人民共和国学位法(草案)》需要您的宝贵建议 [复制链接]

上一主题 下一主题
发帖
2350
昆币
35198 枚
只看楼主 使用道具 电梯直达
楼主  发表于: 2023-09-14 , 来自:江苏省0==

c5ecbbbf77af24667ea790de58c5adeb.jpeg

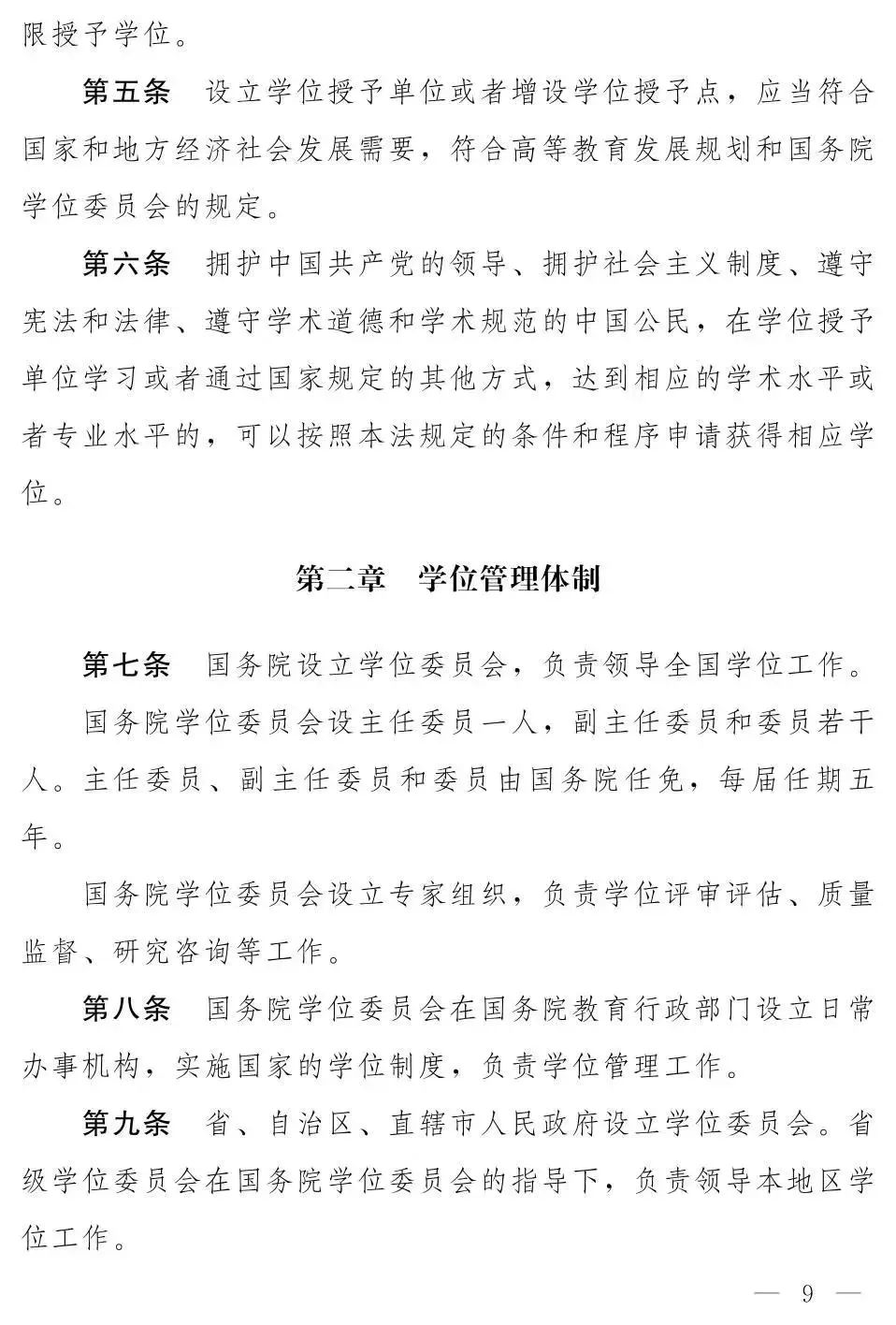
近日,学位法草案提请十四届全国人大常委会第五次会议审议。

学位制度是我国的一项基本教育制度,事关学位体系、学科发展、人才评价标准等,是高等教育高质量发展的基石。随着我国进入新发展阶段,学位管理工作需要按照新时代党对教育工作全面领导的要求,在法律中明确贯彻落实党的领导的有关内容;需要适应高等教育改革发展方向和实践要求,进一步完善学位管理体制;需要根据高等教育事业发展、高层次人才培养的要求,进一步细化和明确学位授予条件和程序,确保学位授予质量。

草案共7章40条,包括总则、学位管理体制、学位授予权的取得、学位授予条件、学位授予程序、学位质量保障与监督、附则。


《中华人民共和国学位法(草案)》

需要您的宝贵建议

征求意见

现向社会公开征求意见

有关单位和各界人士可以在
2023年9月22日前
通过以下三种方式提出意见


01
通过信函方式将意见邮寄至昆山基层立法联系点


地址:昆山开发区前进中路109号昆山市人大代表之家

邮编:215301

联系电话:57314519


02
通过邮件方式将意见发送至邮箱


邮箱地址:kslflxd@163.com


03
通过昆山论坛立法直通车板块跟帖评论提交


在本帖下方回复评论或填写问卷提交建议


草案原文

<上下滑动查看更多内容>


NEXT

大家对本次草案有什么建议

赶快识别下方二维码

提出您的宝贵意见!

下载 (1).png

本帖评分记录
樱桃小包子 昆币 +1 -来自昆山论坛APP 2023-09-21
lani的小毛毛 昆币 +1 -来自昆山论坛APP 2023-09-20
被雨困住的城 昆币 +1 -来自昆山论坛APP 2023-09-15
她大爷 昆币 +1 -来自昆山论坛APP 2023-09-15
4条评分昆币+4
爆料有奖!关注昆山论坛抖音号,抖音搜索“昆山论坛”,或搜索抖音号:ksbbs
 
帅哥离线快乐老猫
级别: 贵宾

发帖
38358
昆币
24516 枚
爆料
9
沙发  发表于: 2023-09-14 , 来自:江苏省0==
对学位申请人的社会实践,社会调查的资料要进行严格的把控与分析,不能把投机取巧,脱离实际的人员放进来
爆料有奖!关注昆山论坛抖音号,抖音搜索“昆山论坛”,或搜索抖音号:ksbbs
 
帅哥离线houtian09

发帖
5894
昆币
27691 枚
爆料
3
板凳  发表于: 2023-09-17 , 来自:江苏省0==
取消英语课要求
爆料有奖!关注昆山论坛抖音号,抖音搜索“昆山论坛”,或搜索抖音号:ksbbs
 
离线紫晨落叶
级别: 昆山新人
发帖
353
昆币
8812 枚
地板  发表于: 2023-09-19 , 来自:江苏省0==
关于AI写论文,审稿人都难看出痕迹,更别说本科生论文了,不如增加追溯效果,如果论文有Ai做的话,以后查出来只是会追溯到本人,这样会比较好
本帖评分记录
木头的头 昆币 +1 -来自昆山论坛APP 2023-10-14
1条评分昆币+1
爆料有奖!关注昆山论坛抖音号,抖音搜索“昆山论坛”,或搜索抖音号:ksbbs
 
离线星雨星星
级别: 昆山新人
发帖
405
昆币
11502 枚
4楼 发表于: 2023-09-19 , 来自:江苏省0==
有一个建议,应该是指一个学术黑名单,撤销学位之后应该列入学术黑名单中,设置一个期限,在这期限之中不能再受任何学位,不在接受其任何和学术有关的申请
本帖评分记录
木头的头 昆币 +1 -来自昆山论坛APP 2023-10-14
1条评分昆币+1
爆料有奖!关注昆山论坛抖音号,抖音搜索“昆山论坛”,或搜索抖音号:ksbbs
 
级别: 昆山新人
发帖
492
昆币
25341 枚
5楼 发表于: 2023-09-19 , 来自:江苏省0==
不管是本科论文,还是硕博论文,都要求百分之百原创,不能有任何抄袭和借鉴
爆料有奖!关注昆山论坛抖音号,抖音搜索“昆山论坛”,或搜索抖音号:ksbbs
 
离线好丽友
级别: 昆山新人
发帖
483
昆币
15398 枚
6楼 发表于: 2023-09-19 , 来自:江苏省0==
如果用AI来修改论文之中的语病怎么算,应该对AI写论文有一个详细的规范才是,希望可以增加对AI参与度的表述,否则太过于模糊了,很容易造成误判
本帖评分记录
木头的头 昆币 +1 -来自昆山论坛APP 2023-10-14
1条评分昆币+1
爆料有奖!关注昆山论坛抖音号,抖音搜索“昆山论坛”,或搜索抖音号:ksbbs
 
帅哥离线家在昆山555
级别: 昆山新人
发帖
374
昆币
22263 枚
7楼 发表于: 2023-09-19 , 来自:江苏省0==
怎么去判定ai是一个很重要的标准啊,怎么能确定是ai生成的呢?要是有人随意乱用这一条的话,法规反而会被乱用,希望对判定ai的标准有一个详细的规章说明,不然就直接去除这一条
本帖评分记录
木头的头 昆币 +1 -来自昆山论坛APP 2023-10-14
1条评分昆币+1
爆料有奖!关注昆山论坛抖音号,抖音搜索“昆山论坛”,或搜索抖音号:ksbbs
 
离线影子怕冷
级别: 昆山新人
发帖
463
昆币
12389 枚
8楼 发表于: 2023-09-19 , 来自:江苏省0==
29条的建议:应该增加一下对研究生指导教师如果违反规定的处罚,对于学术不端,作风不端的研究生,导师应该予以开除
本帖评分记录
木头的头 昆币 +1 -来自昆山论坛APP 2023-10-14
1条评分昆币+1
爆料有奖!关注昆山论坛抖音号,抖音搜索“昆山论坛”,或搜索抖音号:ksbbs
 
离线客气的人
发帖
692
昆币
21599 枚
9楼 发表于: 2023-09-19 , 来自:江苏省0==
还有一个冒名顶替取得学位的,应该予以重罚,性质恶劣的应该要开除,永远不再给其授予学位,冒名顶替对于他人来说影响一生的事情,一定要重罚
本帖评分记录
木头的头 昆币 +1 -来自昆山论坛APP 2023-10-14
1条评分昆币+1
爆料有奖!关注昆山论坛抖音号,抖音搜索“昆山论坛”,或搜索抖音号:ksbbs
 
快速回复
限76 字节
如果您提交过一次失败了,可以用”恢复数据”来恢复帖子内容
 
上一个 下一个