夜间模式
  • 404064阅读
  • 88回复

反电信网络诈骗法草案需要您的建议!昆山网友快来建言献策 [复制链接]

上一主题 下一主题
发帖
2350
昆币
35198 枚
只看楼主 使用道具 电梯直达
楼主  发表于: 2021-11-09 , 来自:江苏省0==

微信图片_20211109160531.jpg

近年来,电信网络诈骗活动多发高发

严重危害人民群众利益和社会和谐稳定

为打击治理电信网络诈骗犯罪工作

《中华人民共和国反电信网络诈骗法(草案)》应运而生

制定反电信网络诈骗法

为打击遏制电信网络诈骗活动提供法治支撑


征求意见


现向社会公开征求意见

有关单位和各界人士可以在
2021年11月21日前
通过以下三种方式提出意见


1

通过信函方式将意见邮寄至昆山基层立法联系点

地址:昆山开发区前进中路109号昆山市人大代表之家

邮编:215301

联系电话:55125930


2

通过邮件方式将意见发送至邮箱

邮箱地址:kslflxd@163.com


3

通过昆山论坛跟帖评论提交

在本帖下方回复评论提交建议





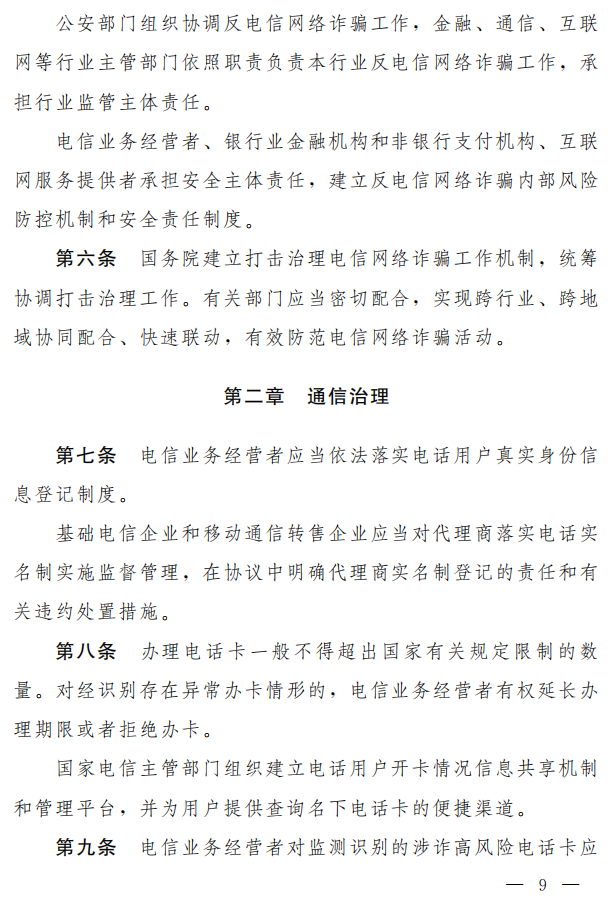
草案原文




<上下滑动查看更多内容>


《中华人民共和国反电信诈骗法(草案)》提出,草案增强立法针对性、实用性、有效性,全面落实打防管控各项措施,规定反电信网络诈骗各部门职责、企业职责和地方政府职责;落实实名制,规定电话卡、互联网服务真实信息登记制度;加大惩处非法买卖、出租、出借电话卡、物联网卡、金融账户、互联网账号行为;建立涉案资金紧急止付、快速冻结和资金返还制度;对潜在受害人预警劝阻和开展被害人救助等。

那么,你对于此次的草案有什么宝贵的看法吗?

大家对本次草案有什么建议

赶快识别下方二维码

提出您的宝贵意见!

问卷.png


本帖评分记录
海阔鱼跃 昆币 +1 -来自昆山论坛APP 2021-11-23
给我说服力 昆币 +1 -来自昆山论坛APP 2021-11-19
阿炳来了 昆币 +1 -来自昆山论坛APP 2021-11-18
flavourist 昆币 +1 -来自昆山论坛APP 2021-11-18
DODO嘟嘟 昆币 +1 -来自昆山论坛APP 2021-11-18
瑾瑜0512 昆币 +1 -来自昆山论坛APP 2021-11-17
昆山老马 昆币 +1 -来自昆山论坛APP 2021-11-17
1506269297 昆币 +1 -来自昆山论坛APP 2021-11-17
不需要多问 昆币 +1 -来自昆山论坛APP 2021-11-17
她大爷 昆币 +1 -来自昆山论坛APP 2021-11-17
34条评分昆币+34
爆料有奖!关注昆山论坛抖音号,抖音搜索“昆山论坛”,或搜索抖音号:ksbbs
 
帅哥离线deep-blue
发帖
4994
昆币
2124 枚
沙发  发表于: 2021-11-09 , 来自:江苏省0==
没有实名认证之前,天天接到诈骗电话,实名认证后,别人经常接到诈骗电话,我一个都接不到,因为精准诈骗了,大数据一查就知道这个机主有没有钱!实名认证,棒棒哒
本帖评分记录
昆山成南 昆币 +1 -来自昆山论坛APP 2021-12-05
mdy88 昆币 +1 -来自昆山论坛APP 2021-11-18
墨晏 昆币 +1 -来自昆山论坛APP 2021-11-17
wjz494009992 昆币 +1 -来自昆山论坛APP 2021-11-17
蜜米米 昆币 +1 -来自昆山论坛APP 2021-11-16
怀念曾经 昆币 +1 -来自昆山论坛APP 2021-11-12
爱谁谁?? 昆币 +1 -来自昆山论坛APP 2021-11-10
瓦尔登 昆币 +1 -来自昆山论坛APP 2021-11-10
樱桃小包子 昆币 +1 -来自昆山论坛APP 2021-11-09
bladeaki2 昆币 +1 -来自昆山论坛APP 2021-11-09
10条评分昆币+10
爆料有奖!关注昆山论坛抖音号,抖音搜索“昆山论坛”,或搜索抖音号:ksbbs
 
美女离线冰雪飞舞
级别: 昆山名人
发帖
28262
昆币
171259 枚
板凳  发表于: 2021-11-09 , 来自:江苏省0==
难难难噢
爆料有奖!关注昆山论坛抖音号,抖音搜索“昆山论坛”,或搜索抖音号:ksbbs
 
美女离线xujiawei_20
级别: 昆山名人

发帖
20201
昆币
124 枚
地板  发表于: 2021-11-09 , 来自:江苏省0==
天天收到诈骗电话,诈骗无处不在,社会毒瘤
爆料有奖!关注昆山论坛抖音号,抖音搜索“昆山论坛”,或搜索抖音号:ksbbs
 
离线luminjack
发帖
1606
昆币
1676 枚
4楼 发表于: 2021-11-09 , 来自:江苏省0==
抓饭一个骗子就枪毙,你看有几个敢诈骗
本帖评分记录
豪安门业 昆币 +1 -来自昆山论坛APP 2021-11-17
中意瑞瑞 昆币 +1 -来自昆山论坛APP 2021-11-10
2条评分昆币+2
爆料有奖!关注昆山论坛抖音号,抖音搜索“昆山论坛”,或搜索抖音号:ksbbs
 
离线niaofutian
级别: 昆山过客
发帖
25
昆币
27 枚
5楼 发表于: 2021-11-09 , 来自:江苏省0==
爆料有奖!关注昆山论坛抖音号,抖音搜索“昆山论坛”,或搜索抖音号:ksbbs
 
帅哥离线形式美丶
级别: 昆山过客
发帖
69
昆币
284 枚
6楼 发表于: 2021-11-10 , 来自:江苏省0==
既然出台了"一证通查",那就该再出台一个"机主一键销户",不但查了,还能解决问题,不然又是扯皮求
爆料有奖!关注昆山论坛抖音号,抖音搜索“昆山论坛”,或搜索抖音号:ksbbs
 
帅哥离线亮剑中原
发帖
9331
昆币
11944 枚
7楼 发表于: 2021-11-10 , 来自:浙江0==
加大加重处罚。
本帖评分记录
年年有余1 昆币 +1 -来自昆山论坛APP 2021-11-17
破零 昆币 +1 -来自昆山论坛APP 2021-11-16
2条评分昆币+2
爆料有奖!关注昆山论坛抖音号,抖音搜索“昆山论坛”,或搜索抖音号:ksbbs
 
帅哥离线zycwxt
发帖
5694
昆币
22724 枚
8楼 发表于: 2021-11-10 , 来自:江苏省0==
爆料有奖!关注昆山论坛抖音号,抖音搜索“昆山论坛”,或搜索抖音号:ksbbs
 
帅哥在线超级菠萝
级别: 昆山名人

发帖
156853
昆币
208709 枚
爆料
2
9楼 发表于: 2021-11-10 , 来自:江苏省0==
反正不汇钱
爆料有奖!关注昆山论坛抖音号,抖音搜索“昆山论坛”,或搜索抖音号:ksbbs
 
快速回复
限76 字节
如果您提交过一次失败了,可以用”恢复数据”来恢复帖子内容
 
上一个 下一个