夜间模式
  • 581阅读
  • 0回复

[百姓话题]春日不躺平,健康趁现在|这份周市专属春日“减重”指南请查收! [复制链接]

上一主题 下一主题
离线ksbaby2025
发帖
4687
昆币
48624 枚
只看楼主 使用道具 电梯直达
楼主  发表于: 6小时前 , 来自:江苏省0==
图片
图片


春日不躺平,健康趁现在。2026年是国家“体重管理年”的收官之年,趁着春天代谢正旺、阳光正好,周市镇这些好玩的活动、专属福利和家门口的天然健身房,帮你把“健康Flag”稳稳立住。


来一起解锁这份

春日焕新指南吧!

图片


硬核福利来袭!
春日减重系列活动重磅登场


健康管理不再是一个人的“孤军奋战”

这些活动让大家在这个春天

一起“并肩同行”!


01


“花漾春启·塑己芳华”周市减重打卡挑战赛——喊你一起来“燃”脂


图片


活动面向全镇居民共为期16周(共4期),报名即可领取专属“减重护照”;期间每周线下称重并加入社群报团、学习健康知识,让减重从“一个人的孤单”变成“一群人的狂欢”,完成单期挑战及线上打卡任务可获定制奖品,更有机会赢取人气大礼。



快来扫描图中二维码

了解活动具体报名方式、参赛规则

及打卡细则

迎接这场健康趣味的燃脂挑战吧!


2.jpg



02


“千人‘瑜’悦 舞动身心”全民健身系列活动——瑜伽&尊巴公益课堂


图片



千人同频,感受呼吸:

我们诚邀广大居民走出家门,齐聚野马渡洛克公园文化体育中心羽毛球馆,共赴这场盛大的全民瑜伽健康派对。在专业导师的带领下,体验身心合一的深度放松。通过集体瑜伽的拉伸与冥想,释放工作与生活中的压力,激活身体的深层能量。



尊巴体验,热力开跳:

现场同步开设时尚动感的尊巴体验课堂,融合动感音乐与简单易学的舞蹈动作,无需基础、即学即会,让参与者在享受快乐节奏的同时,轻松实现燃脂塑形与心肺功能双提升。


图片

长按识别小程序二维码

报名瑜伽课程

图片

长按识别小程序二维码

报名尊巴课程



周市“运动图鉴”大公开!
家门口的“天然健身房”


在周市镇,享受健康生活最大的优势就是——场地就在家门口。近年来,周市镇持续擦亮民生底色,不断完善的公共体育设施让大家实现了“健身自由”。


图片

城市运动公园
(全龄共享的欢乐运动场)


在篮球场,喝彩声与球鞋摩擦声交织;在轮滑场,体验速度与平衡;无论老少,都能在这里找到属于自己的节奏。


3.jpg


图片

体育生态公园
(自然与运动的温柔相拥)


沿步道慢跑,呼吸自然气息;在轰浪棒垒球训练馆,体验特色棒垒球魅力;在皮划艇上划水穿行,运动与生态在此融为一体。在这里,运动不是消耗,而是一场与自然共舞的疗愈。


4.jpg


图片

野马渡洛克公园文化体育中心
(年轻人的潮流运动街区)


这里是心跳与律动的主场,是潮流与汗水碰撞的社交场。这里汇集休闲活力的运动方式,羽毛球在空中划出白色弧线,泳池里水花绽放成自由的模样,健身区里每一块肌肉都在诉说坚持。体验尊巴的动感、瑜伽的舒展、室内桨板的平衡,每一刻都是新鲜与活力。


5.jpg


图片

全城覆盖的健身网络


周市镇已拥有各类体育场地设施550个,健身步道总长达80公里,体育健身设施已实现城乡社区全覆盖。此外,长江路桥下运动空间、珠泾运动公园、市北健身公园等场地以及散布在各个村社区的健身点,同样为大家提供了丰富多样的运动选择。



趁着大好春光

快喊上家人朋友

去这些户外宝藏地

走走、跑跑、动动吧!



春季科学“减重”小Tips
管住嘴,迈开腿,更要稳住心


春季虽然是减重黄金期,但国家卫健委专家提醒:科学减重切勿采用“暴汗式”激进手段,循序渐进让身体代谢回归正轨才是王道。我们为你总结了几条权威实用的科学管理法则,快发给亲朋好友一起看看!


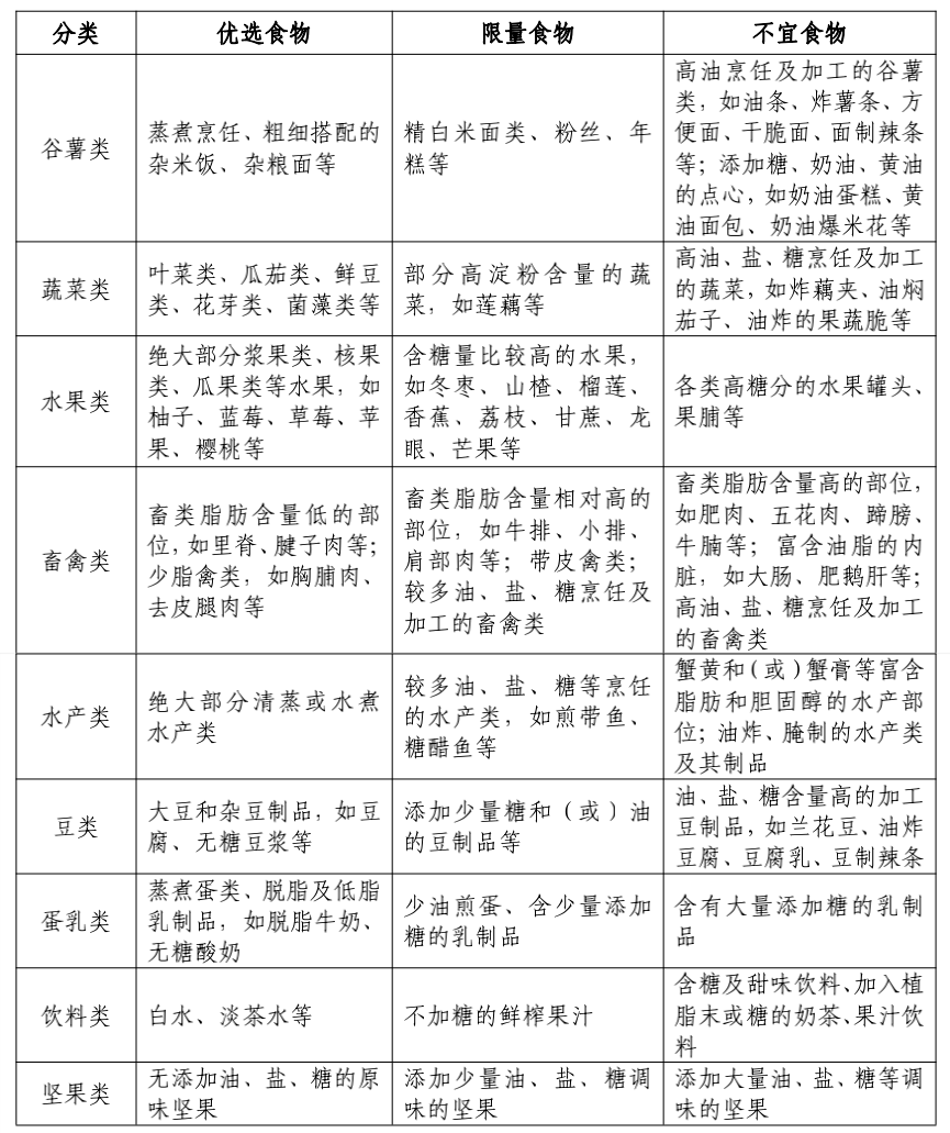
关于饮食:

合理膳食,鼓励主食以全谷物为主,适当增加粗粮并减少精白米面摄入;保障足量的新鲜蔬果摄入,但要减少高糖水果及高淀粉含量蔬菜的摄入;优先选择脂肪含量低的食材,如瘦肉、去皮鸡胸肉、鱼虾等;优先选择低脂或脱脂奶类。


微信图片_20260420132117_5506_2.png


关于运动:

坚持每周至少3次、每次30分钟以上的中等强度有氧运动,如快走、慢跑、八段锦等。运动强度以达到“运动中微微气喘、但可正常交谈”为宜。

关于习惯:

健康体重管理是一场持久战。平时要少喝含糖饮料,尽量减少久坐,每隔一小时起来活动一下;此外,充足的睡眠也是帮助身体燃脂的秘诀哦。

7.jpg


图片




春风十里,不如健康的你。体重管理不仅是关乎个人形象的“关键小事”,更是筑牢健康中国根基的“基础大事”。在这个收官之年,周市镇愿与你携手,依托完善的体育设施与贴心的活动服务,共同践行健康生活方式,用汗水浇灌活力,用自律拥抱美好身材!

图片


来源丨周市发布


爆料有奖!关注昆山论坛抖音号,抖音搜索“昆山论坛”,或搜索抖音号:ksbbs
 
快速回复
限76 字节
如果您提交过一次失败了,可以用”恢复数据”来恢复帖子内容
 
上一个 下一个