夜间模式
  • 11158阅读
  • 5回复

[百姓话题]昆山入选国家“强化随迁子女教育保障”试点 [复制链接]

上一主题 下一主题
在线打包四了
发帖
966
昆币
17385 枚
只看楼主 使用道具 电梯直达
楼主  发表于: 2025-03-14 , 来自:江苏省0==

image.png

昆山经济发达、开放包容,每年吸引大量外来人员前来逐梦。相关统计数据显示,昆山外来人口约80万,占昆山常住人口超30%。跟随父母前来就学的“新昆山人子女”,是昆山多年来一直注重关爱的群体。

为让每个“新昆山人子女”都能“有学上”“上好学”,昆山推出积分入学政策,大力扩建公办学校,全力吸纳“新昆山人子女”进入公办教育体系入读,并加快扶持新建校和乡镇校的成长,缩减城乡差距、弱化校际壁垒,以实现教育优质资源流动。同时,昆山市关工委、昆山市慈善总会等广泛链接政府和企业爱心资源,搭建起一座座“善爱之家”,努力托举“新昆山人子女”美好未来。

自2004年以来,昆山市关心下一代工作委员会筹措资金为“新昆山人子女”学校的贫困学生发放助学金,后来又联合昆山市慈善总会、昆山市福利彩票发行管理中心等部门捐资筹款,为“新昆山子女”学校学生发放助学金。活动开展至今已21年,累计资助学生3910名,发放助学金共计198万元。从2012年起,昆山还推出“新昆山人子女”学校优秀毕业生奖学金活动,目前已为564名“新昆山人子女”学校的优秀毕业生发放奖学金46.68万元。

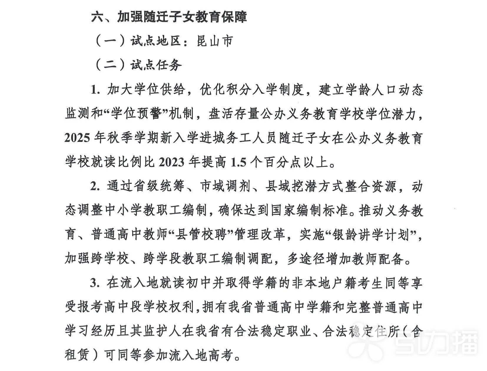
据悉,在试点任务方面,方案提出完善随迁子女平等接受教育制度,提高随迁子女在公办义务教育学校就读比例,加强公办学校学位的供给、动态调整和余额调配。逐步建立随迁子女与本地户籍学生同等待遇为导向的中考政策。加快公办义务教育阶段、普通高中学校建设和师资编制调配,补足学位缺口。


在支持政策方面,方案主要提出支持阶段性扩大学校和班级规模、“两重”建设支持普通高中建设、加大教师编制和学校建设用地的统筹保障力度三项举措。目前,省发改委正在研究制定《江苏省国家新型城镇化试点实施方案》,对国家试点方案内容予以进一步明确细化。

昆山市发改委相关负责人表示,昆山市发改委将牵头做好对上沟通争取工作,会同教育部门围绕国家试点任务编制昆山试点方案,推动试点任务和支持事项落地实施,力争形成具有昆山特色的试点工作经验,让随迁子女享受到更优质的教育资源和服务保障,让每个“新昆山人子女”的梦想都可以落地开花。

来源:引力播


本帖评分记录
夏令营 昆币 +1 -来自昆山论坛APP 2025-03-15
金箭小鲍 昆币 +1 -来自昆山论坛APP 2025-03-14
2条评分昆币+2
爆料有奖!关注昆山论坛抖音号,抖音搜索“昆山论坛”,或搜索抖音号:ksbbs
 
离线jac
发帖
2170
昆币
1513 枚
沙发  发表于: 2025-03-14 , 来自:江苏省0==
没人了,才想起来了!
爆料有奖!关注昆山论坛抖音号,抖音搜索“昆山论坛”,或搜索抖音号:ksbbs
 
帅哥离线昆山安徽人33
发帖
918
昆币
3887 枚
板凳  发表于: 2025-03-14 , 来自:上海市0==
高中上不了的怎么办?都到昆山工厂打螺丝
爆料有奖!关注昆山论坛抖音号,抖音搜索“昆山论坛”,或搜索抖音号:ksbbs
 
帅哥离线新时代养蜂人
发帖
10290
昆币
12219 枚
地板  发表于: 2025-03-14 , 来自:江苏省0==
高中普及率达到85%以上再吹吧
爆料有奖!关注昆山论坛抖音号,抖音搜索“昆山论坛”,或搜索抖音号:ksbbs
 
离线目不转睛
发帖
6212
昆币
14450 枚
4楼 发表于: 2025-03-14 , 来自:江苏省0==
就使劲吹吧,全苏州就昆山入学最难。
本帖评分记录
sf02 昆币 +1 -来自昆山论坛APP 2025-03-15
1条评分昆币+1
爆料有奖!关注昆山论坛抖音号,抖音搜索“昆山论坛”,或搜索抖音号:ksbbs
 
离线new昆山
发帖
4287
昆币
10604 枚
5楼 发表于: 2025-03-14 , 来自:江苏省0==
通过这个,可以知道官方的报道是多么的虚假。

昆山教育对本地户籍都不友好,更不要说对外地人了。至今插班还要全家迁户口,孩子有户口都不行!

外地人在昆山买房也没法入学。这在中国是少有的。

昆山房子难卖,也跟买房不能上学有关联。附加价值低。

到处都在抢人,昆山需要更开放,才有更大的发展。
爆料有奖!关注昆山论坛抖音号,抖音搜索“昆山论坛”,或搜索抖音号:ksbbs
 
快速回复
限76 字节
如果您提交过一次失败了,可以用”恢复数据”来恢复帖子内容
 
上一个 下一个