夜间模式
  • 23438阅读
  • 6回复

[昆山要闻]9处拆迁!昆山这断头路终于打通 [复制链接]

上一主题 下一主题
发帖
2890
昆币
96164 枚
只看楼主 使用道具 电梯直达
楼主  发表于: 2025-02-18 , 来自:江苏省0==
期盼已久!

官方刚公示
昆山市区这条路终于要打通了
信息量巨大!重磅连连!



2.2亿!厂房拆迁!道路改扩建…
昆山市区这断头路打通

图片

最近

昆山小伙伴对车站路的打通

越发关注


image.png


好消息!

近日

中国昆山上公示了

车站路(庆丰路-衡山路)改造工程

项目环境影响报告书(表)

公示亮点多多

包括道路扩建、桥梁新建、9处拆迁…


image.png


下面我们一起看看

此次公示的项目重点


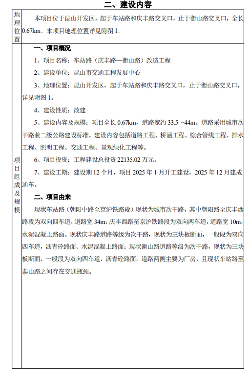
建设项目名称:车站路(庆丰路—衡山路)改造工程

建设地点:昆山市开发区,起于车站路与庆丰路交叉口,止于衡山路交叉口

用地(用海)面积(㎡)/长度(km):占地面积25802.3㎡,共1条道路/线路总长度0.67km

总投资(万元)22135.02

施工工期:12个月

建设内容及规模:项目全长0.67km,道路宽约33.5~44m。道路采用城市次干路兼二级公路建设标准。建设内容包括道路工程、桥涵工程、综合管线工程、排水工程、照明工程、交通工程、景观绿化工程等。

项目由来:现状车站路(朝阳中路至京沪铁路段)现状为城市次干路,其中朝阳路至庆丰西路段为双向四车道,道路宽34m,庆丰西路至京沪铁路段为双向两车道,道路宽10m,水泥混凝土路面。现状庆丰路道路等级为次干路,现状为三块板断面,一般段为双向四车道,沥青砼路面、水泥混凝土路面:现状衡山路道路等级为次干路,现状为三块板断面,一般段为双向四车道,沥青砼路面。道路两侧主要为厂房,且现状车站路至泰山路之间存在交通瓶颈。

主要工程方案:本项目改建道路等级为城市次干路兼二级公路,全长约0.67km,采用双向六车道布设,道路红线约33.5~44m,设计速度40km/h。



image.png

image.png


本次改建道路主要位置节点示意图

image.png


本次改建道路开发区用地规划示意图

image.png


路线平面线形设计


本次道路设计范围:K0+014.369~K0+315及K0+390~K0+657.721,道路全长约0.67km。

image.png


横断面设计


车站路(庆丰西路~铁路框架),该段现状老路断面宽10m,双向两车道,线位基本与规划线位一致,断面方案考虑不占用既有东西两侧厂房,本次直接在道路两侧拼宽约 11.75m,拼宽后断面宽33.5m双向六车道,同步对原有混凝土路面进行白改黑处治。车站路下穿铁路至衡山路段全部新建双向六车道断面,其中下穿铁路段红线宽 44m,终点交叉口渠化段红线宽42.5m。


现状(庆丰西路-铁路段)

image.png


改造后(庆丰西路-铁路段)

image.png


可以从对比图中看到

双向两车道将改造为双向六车道

可容纳车流量更大

通行效率会更高

图片


纵断面设计


主要控制点①起终点与老路顺接;②现状老路、相交道路标高;③下穿京沪铁路的净空要求4.5m;④上跨规划河道,排涝最高水位1.54m;⑤沿线地块建筑地坪标高高差控制。按照上述设计原则及控制指标进行纵断面设计,纵断面设计高程采用1985国家高程系统,车站路纵断面设计方案示意图如下图所示。

image.png


新建桥梁工程


车站路在规划莫家埭河处需新建一处跨河桥。拟建车站路在既有京沪铁路北侧与规划莫家埭河相交。莫家埭河属于开发区城南圩圩内河道,项目位置处规划河道宽度为20m,圩内最高排涝水位为3.2m(吴淞,85高程为1.54m)。

image.png

桥梁地理位置卫星图


image.png

规划莫家埭河位置图



工程征地及9处拆迁


image.png

image.png


本项目由于改建的道路拓宽需占用一部分工业厂房用地和社区用地,因此涉及8处工业厂房拆迁,1处昆山经济技术开发区群益社区经济合作社拆迁,总拆迁面积为17243㎡。

image.png

工程拆迁示意图



此外

本次项目公示中还提到了

青阳港城市中心规划

并表示

此次改造旨在配合青阳港片区城市更新




根据青阳港城市中心区域相关规划,青阳港区域城市设计将优化城市空间,打造集文化传媒、文物展示、艺术交流、滨水游憩与配套服务于一体的城市核心功能集聚区。为配合青阳港片区城市更新,结合一拓三通工程预留的车站路下穿铁路框架,打通车站路-泰山路交通瓶颈,完善城市路网,提升片区交通通行能力,本工程对道路拓宽改造的建设显得尤为迫切。



总而言之

本次项目的公示

可以说对整个项目各方面都做出了

更详细的解释

对项目的推进有很大的积极作用!

图片


如今车站路(庆丰路-衡山路)

改造进度条又动了

也就意味着这条断头路打通更近了


图片

车站路节点效果图


另有昆山论坛网友爆料

北边将和景王路打通


image.png


值得注意的是

景王西路改扩建工程(长江路—黄河路)

已经顺利通车


图片


从施工路段图可以看到

车站路拐弯后的确能对接上景王路


图片


可以预见

车站路(庆丰路-衡山路)改造

加上车站路对接景王路完工后

城南小伙伴去城中、城东都将非常便利


昆山论坛小伙伴也是激动不已

image.png

image.png

image.png


快把这个好消息扩散出去

让更多人知道!



本帖评分记录
记住乡愁 昆币 +1 -来自昆山论坛APP 2025-02-18
wujun101 昆币 +1 -来自昆山论坛APP 2025-02-18
2条评分昆币+2
爆料有奖!关注昆山论坛抖音号,抖音搜索“昆山论坛”,或搜索抖音号:ksbbs
 
帅哥离线吃瓜群众147
级别: 昆山过客
发帖
62
昆币
91 枚
沙发  发表于: 2025-02-18 , 来自:江苏省0==
路上的昆山。。。。。
爆料有奖!关注昆山论坛抖音号,抖音搜索“昆山论坛”,或搜索抖音号:ksbbs
 
发帖
2515
昆币
3268 枚
板凳  发表于: 2025-02-18 , 来自:江苏省0==
一括三通的后续项目,期待早日完工。园区下穿铁路的几个涵洞亟需扩宽,异常的拥堵。
爆料有奖!关注昆山论坛抖音号,抖音搜索“昆山论坛”,或搜索抖音号:ksbbs
 
帅哥离线25xiaoli
发帖
8850
昆币
18832 枚
地板  发表于: 2025-02-18 , 来自:江苏省0==
  
爆料有奖!关注昆山论坛抖音号,抖音搜索“昆山论坛”,或搜索抖音号:ksbbs
 
帅哥离线凯文宇洋
级别: 昆山过客
发帖
40
昆币
62 枚
4楼 发表于: 2025-02-19 , 来自:重庆市0==
青阳路什么时候南延?
爆料有奖!关注昆山论坛抖音号,抖音搜索“昆山论坛”,或搜索抖音号:ksbbs
 
帅哥离线yuhu5212
级别: 昆山新人
发帖
187
昆币
267 枚
5楼 发表于: 2025-02-20 , 来自:江苏省0==
昆山的断头路是真多啊
爆料有奖!关注昆山论坛抖音号,抖音搜索“昆山论坛”,或搜索抖音号:ksbbs
 
帅哥离线。枯木
发帖
2042
昆币
2289 枚
6楼 发表于: 2025-02-20 , 来自:江苏省0==
爆料有奖!关注昆山论坛抖音号,抖音搜索“昆山论坛”,或搜索抖音号:ksbbs
 
快速回复
限76 字节
如果您提交过一次失败了,可以用”恢复数据”来恢复帖子内容
 
上一个 下一个