夜间模式
  • 91880阅读
  • 30回复

[昆山要闻]工资有变!昆山公积金缴存基数调整 [复制链接]

上一主题 下一主题
离线直戳痛处
发帖
2692
昆币
94339 枚
只看楼主 使用道具 电梯直达
楼主  发表于: 2024-07-16 , 来自:江苏省0==

转眼7月已经过半

又到了一年一度的

公积金缴存基数调整的日子啦!

📣📣📣



昆山公积金缴存基数调整!

图片

近日

苏州市住房公积金管理中心发布关于

开展苏州市2024年度

住房公积金缴存基数调整的通知

图片




关于开展苏州市2024年度

住房公积金缴存基数调整的通知


各缴存单位、缴存人:


根据《苏州市住房公积金管理办法》的规定,现就苏州市2024年度住房公积金缴存基数调整工作有关事项通知如下:


图片
一、调整范围


本次调整范围为我市2023年12月31日前已办理住房公积金缴存登记(开户)的各缴存单位及其在职职工,以及自愿参加住房公积金制度的灵活就业人员。


图片
二、调整内容


(一)缴存基数

1.缴存基数按职工本人2023年度月平均工资收入(工资总额)核定。具体口径按《关于工资总额组成的规定》(国家统计局令第1号)等规定执行。


2.各地缴存基数最高不得超过苏州市2023年度职工月平均收入(工资总额)的3倍,即34700元。职工缴存基数超过最高限额的按最高限额计算,不到最高限额的按实计算。


3.各单位调整后的职工缴存基数不得低于当地社保最低缴费基数。如职工实际工资确实低于当地社保最低缴费基数,经住房公积金管理部门核准后进行调整,但最低不得低于苏州市人力资源和社会保障局当年公布的最低月工资标准。到期未调整,且缴存基数低于当地社保最低缴费基数的,由市公积金中心统一调整至当地社保最低缴费基数。


4.调整后的缴存基数自2024年7月起执行。对2024年7月至调整办理当月期间少缴的住房公积金,单位在调整后应予以补缴


5.自愿参加住房公积金制度的灵活就业人员月缴存额自行确定(可随时调整),下限为最低月工资标准乘以10%(249元),按月缴存最高不超过6940元/月个体工商户缴存基数和缴存比例上下限参照缴存单位的相关规定执行


(二)缴存比例

住房公积金缴存比例为单位和职工各5%~12%,各缴存单位每年可以申请调整一次缴存比例,降低缴存比例需经本单位工会或者职代会讨论通过。


图片
三、调整时间


自本通知发布之日起开始年度缴存基数调整工作,于2024年9月30日前完成。


图片
四、办理方式


1.通过“网上单位业务”办理。已签约“网上单位业务”的单位可在苏州市住房公积金管理中心网站登录“网上单位业务”系统,按系统提示进行缴存基数调整和基础信息核对。


2.通过承办银行网点办理。在中心网站下载《职工住房公积金缴存基数调整表》或到承办银行网点拷贝调整相关数据信息。将填录好的《职工住房公积金缴存基数调整表》电子文档、加盖公章的纸质文档等材料报承办银行网点。承办银行网点核实后办理并导出调整清单经单位核对确认。


3.按照《苏州市职工基本养老保险与住房公积金数据共享实施方案》(苏房金〔2022〕72号),已经按要求向苏州市人力资源和社会保障局申报职工年度工资总额的单位,可以直接按社保缴纳基数办理基数调整。


本通知自2024年7月1日起开始执行,未涉及内容仍按原规定执行。


苏州市住房公积金管理中心

2024年7月10日


值得一提的是

昆山最新公积金缴存基数上限为34700元

去年最高是33000元
相比上涨了1700元

下限则维持4494元不变


职工公积金缴费金额=缴存基数*缴费比例
有人的到手工资可能要受影响啦!

图片

原来每月缴费:33000*5%=1650元

调整后每月缴费:34700*5%=1735元

调整后按上限缴纳的

每月要多缴纳85元


公积金由单位和个人共同承担

但所有的公积金划账都会算到个人账户里

咱们账户的钱越多

不管是租房还是买房要用,都挺好

大家有什么疑问,也可以拨打
昆山住房公积金电话
12329详细咨询

📞📞📞



昆山最新公积金购房政策公布!

图片

目前

昆山公积金首套2.85%、二套3.325%

2024年公积金贷款最新政策

kb君早就帮大家整理好了


图片


相信很多小伙伴都有疑惑

如果没有买房需求

公积金还能如何使用呢?

太全了!不买房,昆山公积金还能这么用

(点击跳转原文)


图片


除此之外

近期还新出了一系列公积金新政


图片
昆山将可异地提取公积金



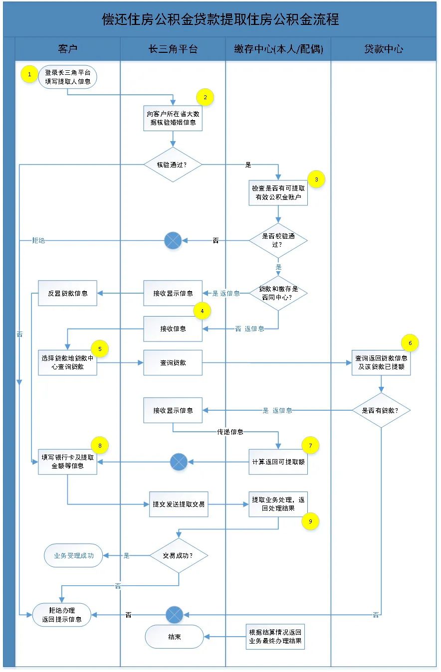
近日,2024年长三角住房公积金一体化推进会召开,会上长三角三省一市住房公积金监管部门达成重要共识,共同推动在长三角“一网通办”平台开展偿还公积金贷款提取住房公积金业务。


会议制订了2024年长三角住房公积金一体化工作方案,根据方案,长三角区域内城市可通过长三角“一网通办”平台,异地办理提取公积金业务,切实满足公积金贷款的职工家庭在长三角异地办理提取公积金需求。


申请人本人或配偶名下有公积金贷款,均可在缴存地范围内申请提取自己的住房公积金,职工可登录长三角“一网通办”平台办理。业务开展范围将从试点中心逐步向其他城市中心扩展,预计10月底前有条件的中心全部接入运行。


图片


图片
昆山公积金支持房票安置


值得一提的是

苏州是江苏省内首个

推出房票安置可用公积金贷款的城市




为支持房票安置对象使用住房公积金,房票持有人及其直系亲属符合住房公积金提取、贷款相关条件,凭商品房买卖合同、开发商出具的付款凭证等,可申请办理住房公积金提取、贷款业务。


图片
提高公积金贷款额度


近期

苏州市公积金中心宣布

正式推出灵活就业人员

参加住房公积金制度试点

“乐居苏城”存贷产品


“乐居苏城”存贷产品是引入商业银行资源打造的覆盖灵活就业人员理财、消费、购房等全方位需求的惠民产品。购买产品后可以获得公积金贷款、各类补贴(年化收益率2.5%左右)和商业银行组合金融服务等,让灵活就业人员更好地享受到住房公积金缴、贷、奖的优惠政策。


首次购买本产品满6个月即可享受住房公积金贷款权益,长缴多贷,多缴快贷。

贷款计算方式:日均账户余额*规定倍数*存贷系数;

日均账户余额:按贷款申请前6个月的账户日均余额计算;

规定倍数:首套15倍、二套10倍;

存贷系数:1.25。


快放到圈子里

给你的朋友也看看!


图片


本帖评分记录
礼贤 昆币 +1 -来自昆山论坛APP 2024-07-18
hiahiahia 昆币 +1 -来自昆山论坛APP 2024-07-18
拆南墙 昆币 +1 -来自昆山论坛APP 2024-07-17
这不科学 昆币 +1 -来自昆山论坛APP 2024-07-17
gong空山 昆币 +1 -来自昆山论坛APP 2024-07-16
棉花糖360 昆币 +1 -来自昆山论坛APP 2024-07-16
记住乡愁 昆币 +1 -来自昆山论坛APP 2024-07-16
高维豪 昆币 +1 -来自昆山论坛APP 2024-07-16
阿炳来了 昆币 +1 -来自昆山论坛APP 2024-07-16
元宇宙 昆币 +1 -来自昆山论坛APP 2024-07-16
12
20条评分昆币+20
爆料有奖!关注昆山论坛抖音号,抖音搜索“昆山论坛”,或搜索抖音号:ksbbs
 
帅哥离线p淘
级别: 昆山新人
发帖
408
昆币
1031 枚
沙发  发表于: 2024-07-16 , 来自:江苏省0==
什么意思?有没有大白话的?
楼中楼
  • 2024-07-18 21:59 汉韵楚风: 就是公积金每年7月份调整一次。如果你去年工资比前年高,那恭喜你,公积金增加了,否则,反之。
  • 2024-07-19 07:13 p淘: 谢谢解释
本帖评分记录
hiahiahia 昆币 +1 -来自昆山论坛APP 2024-07-18
弥多多 昆币 +1 -来自昆山论坛APP 2024-07-16
2条评分昆币+2
爆料有奖!关注昆山论坛抖音号,抖音搜索“昆山论坛”,或搜索抖音号:ksbbs
 
离线simonzheng
发帖
1778
昆币
3351 枚
板凳  发表于: 2024-07-16 , 来自:上海市0==
现在这行情,除了体制内的,下岗的,还有多少交公积金的
楼中楼
  • 2024-07-16 09:51 飘落的紫丁香: 企业也都缴公积金的
  • 2024-07-16 21:37 晨阳z: 我们一直交的,不交都不行
  • 2024-07-18 09:35 我仁我爱: 除了你不交,正常人谁不交
本帖评分记录
hiahiahia 昆币 +1 -来自昆山论坛APP 2024-07-18
1条评分昆币+1
爆料有奖!关注昆山论坛抖音号,抖音搜索“昆山论坛”,或搜索抖音号:ksbbs
 
离线曹华
发帖
828
昆币
2544 枚
地板  发表于: 2024-07-16 , 来自:江苏省0==
下限不变,跟我没得关系
本帖评分记录
dw258 昆币 +1 -来自昆山论坛APP 2024-07-18
hiahiahia 昆币 +1 -来自昆山论坛APP 2024-07-18
月白风清 昆币 +1 -来自昆山论坛APP 2024-07-16
福满楼 昆币 +1 -来自昆山论坛APP 2024-07-16
4条评分昆币+4
爆料有奖!关注昆山论坛抖音号,抖音搜索“昆山论坛”,或搜索抖音号:ksbbs
 
帅哥离线酷儿001

发帖
17031
昆币
31744 枚
4楼 发表于: 2024-07-16 , 来自:江苏省0==
回 p淘 的帖子
p淘:什么意思?有没有大白话的? (2024-07-16 09:33)

就是公务猿的提高了,小老百姓的不变~~
本帖评分记录
eric_pei 昆币 +1 鼓励分享 2024-07-19
zyj82 昆币 +1 -来自昆山论坛APP 2024-07-17
2条评分昆币+2
爆料有奖!关注昆山论坛抖音号,抖音搜索“昆山论坛”,或搜索抖音号:ksbbs
 
离线小芹菜
发帖
1016
昆币
1622 枚
5楼 发表于: 2024-07-16 , 来自:江苏省0==
回 酷儿001 的帖子
酷儿001:就是公务猿的提高了,小老百姓的不变~~ (2024-07-16 10:47)

公务猿高了的那部分还不是来自小老百姓 P民低了 不是没变啊
爆料有奖!关注昆山论坛抖音号,抖音搜索“昆山论坛”,或搜索抖音号:ksbbs
 
级别: 昆山新人
发帖
122
昆币
3737 枚
6楼 发表于: 2024-07-16 , 来自:江苏省0==
好像跟我也没关系,交得一直比下限高
爆料有奖!关注昆山论坛抖音号,抖音搜索“昆山论坛”,或搜索抖音号:ksbbs
 
美女离线zhangwenhan
发帖
533
昆币
1944 枚
7楼 发表于: 2024-07-16 , 来自:江苏省0==
缴费基数一直是0,不影响。
爆料有奖!关注昆山论坛抖音号,抖音搜索“昆山论坛”,或搜索抖音号:ksbbs
 
离线薏宸
级别: 昆山名人

发帖
22435
昆币
10377 枚
8楼 发表于: 2024-07-16 , 来自:江苏省0==
下限不变,跟我没得关系
爆料有奖!关注昆山论坛抖音号,抖音搜索“昆山论坛”,或搜索抖音号:ksbbs
 
帅哥离线天空之宝
级别: 禁止发言
发帖
118
昆币
288 枚
9楼 发表于: 2024-07-16 , 来自:江苏省0==
用户被禁言,该主题自动屏蔽!
本帖评分记录
guilaideji 昆币 +1 -来自昆山论坛APP 2024-07-20
1条评分昆币+1
爆料有奖!关注昆山论坛抖音号,抖音搜索“昆山论坛”,或搜索抖音号:ksbbs
 
快速回复
限76 字节
如果您提交过一次失败了,可以用”恢复数据”来恢复帖子内容
 
上一个 下一个