夜间模式
  • 15303阅读
  • 8回复

[昆山要闻]您有一份龙年健康体检大礼包,昆山人请查收! [复制链接]

上一主题 下一主题
发帖
2792
昆币
51809 枚
只看楼主 使用道具 电梯直达
楼主  发表于: 2024-01-17 , 来自:江苏省0==

年关将至

各种总结,各种计划,各种报表

是不是让你苦不堪言?

那今年您的健康

是否也进行了总结?

图片

工作再忙,应酬再多

也别忘了身体也需要进行摸底检查和总结

“上工治未病,体检早发现”

在这辞旧迎新之际

昆山市中医医院体检中心

特别推出

“把健康带回家”体检优惠活动

图片


亚健康体检男性基础套餐

图片

(轻触查看大图)


亚健康体检男性尊享套餐

图片

(轻触查看大图)


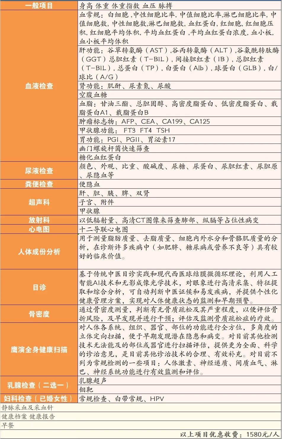
亚健康体检女性基础套餐

图片

(轻触查看大图)


亚健康体检女性尊享套餐

图片

(轻触查看大图)














活动时间

即日起至2024年2月29日

预约方式

  • 电话预约:0512——50251200

  • 现场预约:昆山市中医医院6号楼1楼健康体检中心

体检时间

上午6:15——7:30

体检指南

为了您的体检有效、顺利进行,请您参阅以下条款:

  1. 体检当日请携带身份证,便于核对。

  2. 检查前三至五日饮食宜清淡,勿食猪肝、猪血等含血性之食物,检查前一日晚上十点以后,请完全禁食(包括饮水)。

  3. 抽血及肝、胆B超须空腹进行,做膀胱、前列腺、子宫附件B超时,请勿排尿,保持膀胱充盈。

  4. 做X线检查时,勿穿带有金属钮扣的衣服、文胸,请摘去项链、手机、钢笔、钥匙等金属物品。怀孕及有可能怀孕之女性受检者,请先告知健检服务人员,慎做X光检查。

  5. 高血压、糖尿病、心脏病、哮喘等慢性病患者,受检当日建议不要停药,请将平时服用药物随身携带以备体检后及时服用,偶遇紧急情况除外。

  6. 检查当天需抽完血、做完腹部超声检查后,方可进食。

  7. 体检当日穿着要求:穿脱方便的服装、鞋袜,不佩戴项链等,女同志的文胸不要带钢托,不要穿金属亮片的内衣。

  8. 请提供病史,方便检查医师参考,防止误诊。

如果您是女士请特别注意

  1. 无性生活史(或未婚)的女同志,不能做妇科检查。

  2. 怀孕妇女应在登记处向工作人员特别说明,不能做放射检查。

  3. 女同志经期不做尿常规及妇科检查,待经期结束后3-7天后再补查。















金杏健康体检指南

第一步:预约体检

  • 微信公众号预约:关注“昆山市中医医院”公众号,点击“掌上医疗”,“预约挂号”选择“体检中心”,选择“时间”进行预约;

  • 电话预约:0512-50251200

  • 现场预约:6号楼1楼体检中心

健康体检预约:请至昆山市中医医院健康管理科(6号楼1楼)现场进行预约,确定体检套餐和体检日期→付费→按预约日期时间段准时到达健康管理科进行体检;

入职体检及驾驶员体检预约:微信搜索并关注“昆山市中医医院”公众号。预约挂号→体检中心→入职体检/驾驶员体检,根据时间段进行预约→按照体检时间携带本人身份证至现场体检(注:特殊项目电话咨询);

入职体检及驾驶员体检办理时间:入职体检周一至周日8:30~11:00;驾驶员体检周一至周五8:30~11:00。(节假日另行通知)

第二步:按预约时间完成体检

健康体检预约:按预约日期时间段准时到达健康管理科进行体检;
入职体检及驾驶员体检预约:按照体检时间携带本人身份证至现场体检;
入职体检及驾驶员体检办理时间:入职体检周一至周日8:30~11:00;驾驶员体检周一至周五8:30~11:00(节假日另行通知)

第三步:体检报告领取

健康体检取报告时间:下午13:30~16:00,提前一天预约领取,咨询电话:0512-50251200;

入职体检领取报告时间:体检当天下午16:00~17:00 (法定节假日及特殊项目除外);

驾驶员体检不需要取报告。

来源:昆山市中医医院

本帖评分记录
helubo027 昆币 +1 -来自昆山论坛APP 2024-01-17
李钧炜 昆币 +1 -来自昆山论坛APP 2024-01-17
ping810 昆币 +1 -来自昆山论坛APP 2024-01-17
123abc交通 昆币 +1 -来自昆山论坛APP 2024-01-17
4条评分昆币+4
爆料有奖!关注昆山论坛抖音号,抖音搜索“昆山论坛”,或搜索抖音号:ksbbs
 
离线rose6476
发帖
547
昆币
1155 枚
沙发  发表于: 2024-01-17 , 来自:江苏省0==
套餐价格也不公布下
爆料有奖!关注昆山论坛抖音号,抖音搜索“昆山论坛”,或搜索抖音号:ksbbs
 
离线rose6476
发帖
547
昆币
1155 枚
板凳  发表于: 2024-01-17 , 来自:江苏省0==
哦不好意思看到了
爆料有奖!关注昆山论坛抖音号,抖音搜索“昆山论坛”,或搜索抖音号:ksbbs
 
美女离线爱恋橘
发帖
1948
昆币
3139 枚
地板  发表于: 2024-01-17 , 来自:江苏省0==
回 rose6476 的帖子
rose6476:套餐价格也不公布下 (2024-01-17 12:52)

右下角有
爆料有奖!关注昆山论坛抖音号,抖音搜索“昆山论坛”,或搜索抖音号:ksbbs
 
美女离线zhangwenhan
发帖
532
昆币
1943 枚
4楼 发表于: 2024-01-17 , 来自:江苏省0==
能刷医保卡不?
爆料有奖!关注昆山论坛抖音号,抖音搜索“昆山论坛”,或搜索抖音号:ksbbs
 
离线加加2714
发帖
808
昆币
4634 枚
5楼 发表于: 2024-01-17 , 来自:江苏省0==
我还以为是免费的
爆料有奖!关注昆山论坛抖音号,抖音搜索“昆山论坛”,或搜索抖音号:ksbbs
 
离线玉出昆冈
发帖
8164
昆币
20104 枚
6楼 发表于: 2024-01-17 , 来自:江苏省0==
无法预约,根本没有体检中心可选!
爆料有奖!关注昆山论坛抖音号,抖音搜索“昆山论坛”,或搜索抖音号:ksbbs
 
帅哥离线鹿颐堂堂主
发帖
1834
昆币
912 枚
7楼 发表于: 2024-01-17 , 来自:江苏省0==
男性1180改为880,女性1580改为1180较为合适。每年都做的,没必要太高定价
爆料有奖!关注昆山论坛抖音号,抖音搜索“昆山论坛”,或搜索抖音号:ksbbs
 
离线zqp2345678
发帖
1283
昆币
3318 枚
8楼 发表于: 2024-01-18 , 来自:江苏省0==
公众号预约是瞎编的吗?
爆料有奖!关注昆山论坛抖音号,抖音搜索“昆山论坛”,或搜索抖音号:ksbbs
 
快速回复
限76 字节
如果您提交过一次失败了,可以用”恢复数据”来恢复帖子内容
 
上一个 下一个