夜间模式
  • 9014阅读
  • 2回复

[昆山要闻]严打!变相违规培训行为,昆山公开重要名单 [复制链接]

上一主题 下一主题
美女离线你听我说
发帖
3752
昆币
129528 枚
只看楼主 使用道具 电梯直达
楼主  发表于: 2024-01-09 , 来自:江苏省0==
寒假的脚步临近
估计不少爱“鸡娃”的家长
已经开始安排假期学习计划了
不过
小伙伴们一定要慎之又慎
在此之前
看看教育部门发来的重要通知

图片
严厉打击!教育部最新通知


近日,教育部印发通知
部署各地教育行政部门
认真做好寒假期间校外培训治理工作
其中
明确要严厉打击
以“家政服务”“众筹私教”“游学研学”“冬令营”等名义
进行变相违规培训等
上下滑动查看全文

教育部办公厅关于做好

2024年寒假期间校外培训治理

有关工作的通知



各省、自治区、直辖市教育厅(教委),新疆生产建设兵团教育局:


寒假将至,为进一步巩固校外培训治理成效,严防学科类培训隐形变异,强化非学科类培训监管,切实减轻中小学生校外培训负担,让广大中小学生度过一个平安祥和、丰富充实、轻松愉快的假期。现就有关工作通知如下。


一、提高政治站位,作出专门部署。当前,正处于实现党中央、国务院部署的“双减”工作三年目标任务的关键阶段,各地治理工作虽然取得了阶段性成效,但从近期各地明查暗访、群众举报、媒体曝光看,仍然存在无证无照经营等多种违法违规行为。各地教育行政部门要充分认识做好寒假校外培训治理工作承上启下的重要意义,在地方党委和政府的领导下,锚定三年目标,充分把握寒假“窗口期”,发挥好“双减”工作专门协调机制作用,会同本地文化和旅游、体育、科技、市场监管、公安等部门就寒假校外培训治理工作制定工作方案,作出全面系统部署,明确治理任务、细化举措分工、压实各方责任,确保平稳有序。


二、加强监督执法,严查违规培训。各地要健全校外培训执法体系,严格规范公正文明开展执法。采取“四不两直”方式,通过“日查+夜查”“联检+抽检”等形式,对违规培训多发的商务楼宇、居民小区等重点场所进行排查,严防严查隐匿在酒店、咖啡厅、居民楼等场所违规开展学科类培训。强化对重点机构和人员的管理,用好网格化综合治理体系,严厉打击以“家政服务”“众筹私教”“游学研学”“冬令营”等名义进行变相违规培训。各省级教育行政部门要联合工业和信息化、网信等部门,对线上培训主体和重点网站平台开展全时段深度巡查,严防线上违规培训和广告宣传等问题。加大对违法违规案例的曝光惩戒力度,做到发现一起、查处一起、通报一起,形成有力震慑。


三、开展全面排查,严防安全风险。各地要把安全工作放在首要位置。寒假前,联合消防、救援等部门督促指导培训机构在寒假前至少开展1次安全自查自纠,制定完善疏散逃生等应急预案;加强日常管理,确保营业期间每2小时开展不少于1次的防火等安全巡查;对培训机构至少开展1次安全专项检查,对存在场地、设施、消防等安全隐患的机构,立即停业整改,坚决维护学生生命安全。常态化开展“爆雷”“冒烟”监测,发现风险苗头第一时间通报公安机关,坚决防范“退费难”“卷钱跑路”等问题。加大监督举报方式宣传力度,畅通举报渠道,用好校外培训社会监督员队伍,认真核查各类问题线索,并及时处理反馈。


四、聚焦重点类别,强化艺考培训监管。寒假是机构开展集中住宿艺考培训期,各地要严格落实《教育部办公厅等四部门关于在深化非学科类校外培训治理中加强艺考培训规范管理的通知》有关要求,重点关注机构开展集中住宿培训的情况,落实好机构消防、安保、场地和条件配备等要求,及时掌握辖区内学生参训情况,确保培训安全;要着重维护招生考试秩序,严查培训机构聘用普通高校艺术类专业在职教职工及考试命题、评分(卷)的专家评委等参与艺考培训,或与教师、评委等内外勾连、利益输送、干扰考试招生秩序等违法行为;要严查严禁艺术类培训机构开展学科类培训等违法违规行为。


五、推进综合施策,确保政策落地。各地要依据培训机构设置标准,加快排查整改,推动已审批机构全部纳入全国校外教育培训监管与服务综合平台(以下简称全国监管平台)管理,同步实现培训机构党组织全覆盖。强化年审工作,对未纳入全国监管平台的机构责令限期纳入;对拒不纳入、逃避监管的机构,依法依规严肃处理。指导培训机构全面使用《中小学生校外培训服务合同(示范文本)》(2021年修订版),将培训收费项目、收费标准等信息向社会公开,严防恶意涨价。加强培训机构预收费监管,严格落实预收费不超过5000元的上限要求,预收费须全部进入本机构收费专用账户,鼓励培训机构采取先提供培训服务后收费方式运营。加大“校外培训家长端”APP应用推广力度,通过致家长的一封信、家长会等方式,引导家长选择合规机构,维护自身合法权益。


六、做好宣传引导,营造良好假期氛围。各地要充分利用寒假契机,通过小视频、公益广告等群众喜闻乐见的方式,在全社会广泛宣传科学的人才观、成才观、教育观。通过倡议书、消费提醒、家访等多种方式,引导家长理性看待校外培训,不盲目跟风报班。充分利用春节这一传统佳节,组织开展丰富多彩的体育锻炼、社会实践、文化传承活动,让学生亲近美好自然、体悟亲情温暖、传承中华优秀传统文化。鼓励学校、社区探索开展托管服务,努力为部分家长解决照看难题。探索做好科学教育“加法”,积极统筹动员一批科技馆、博物馆、研学基地、科技型企业等,面向广大家庭开展科教活动,为加强亲子互动交流和中小学生提升科学素养提供平台。


请各省级教育行政部门及时梳理本地寒假期间校外培训治理工作进展,有关情况及时报送教育部校外教育培训监管司。教育部将对寒假期间违规培训多发、履责不到位的地区适时进行通报,对工作先进地区和学校进行通报表扬和经验做法推广。


教育部办公厅

2023年12月18日


教育部门严厉打击变相违规培训行为
家长们在选择培训机构时
也要擦亮眼睛
交钱还未上完课,机构就跑路的事儿
已经发生过不少

图片图片


近日
昆山文体广旅、昆山教育局
也发出重要提醒


重磅名单公开!昆山紧急提醒



近日
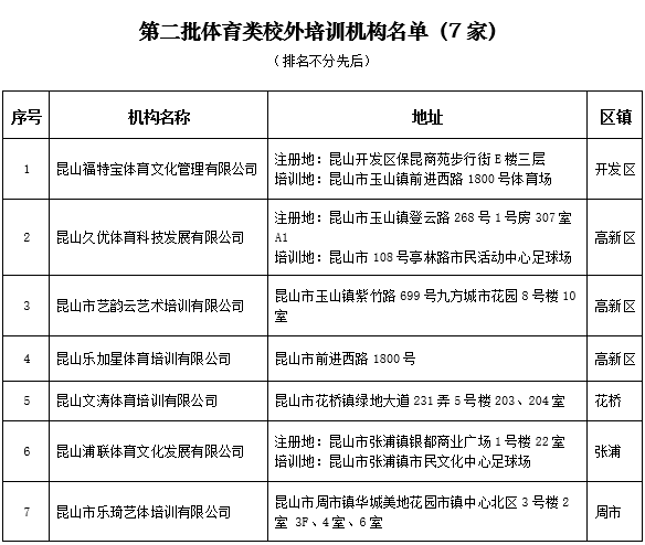
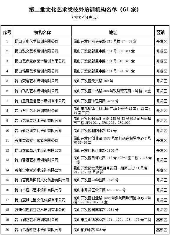
昆山市文体广旅局发布审核通过的
第二批文体类校外培训机构(68家)名单
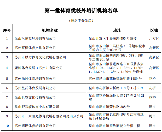
这里也整理了第一批名单
家长们收藏好

👇



图片

图片

图片

图片


图片

图片

图片


图片


各类校外培训课程琳琅满目
家长们如何选择培训机构?
有哪些注意事项?

这份文体类校外培训机构选择

“避坑指南”

👇


01
看资质


辨清培训机构办学资质。校外培训机构必须要有对应的《审核意见书》《营业执照》或《民办非企业登记证书》,证件上机构名称、地址、培训范围等主要内容应当与实际教学内容相一致。无证照、证照不齐或证照过期的机构一律视为不合规机构。


图片

图片


02
看环境


场所环境应符合安全条件。校外培训机构应做到各项安全制度上墙;培训场所应符合国家有关建筑、安全防范、消防、传染病防治、环保等方面的规定;监控设备完好全覆盖,终端设备正常运行;
友情提示:家长可优先选择购买场所责任保险或者人身意外伤害险的机构。


03
看师资


教师应持证上岗。文体类培训教师需持相应的资格证书上岗,培训机构应将教师的资质上墙公示。家长们也要注意:所有校外培训机构均不得聘用中小学在职教师,凡校外培训机构对外宣称有中小学在职教师授课,均属欺骗行为,请勿上当。


04
看内容


培训内容不可超范围经营。家长在选择培训机构时,应选择对应课程合法合规的培训机构。在选择机构时注意,培训机构不得以文体类培训名义开展学科类培训等违规行为。另按照文件规定,线下培训结束时间不得晚于20:30。


05
看收费


应明码标价并接受监管。校外培训机构应当将相关收费信息进行公示,并在培训服务前向学员家长明示。一次性培训收费跨度不得超过3个月或60课时,且不得超过5000元,提前收取费用时不得早于培训开始前1个月。校外培训机构应当使用教育部、国家市场监管总局制定的《中小学生校外培训服务合同(示范文本)》与学生家长订立培训服务合同,主动开具规范发票(含电子发票)。请家长们要增强风险防范意识,主动通过“苏培宝”平台选课缴费,切实维护好个人合法权益。

长按识别下方二维码下载


“苏培宝”IOS版

图片


“苏培宝”Android版

图片


中小学生校外培训服务合同

(示范文本)

图片


放到圈子里
提醒身边更多人
图片


本帖评分记录
詹文 昆币 +1 -来自昆山论坛APP 2024-01-09
金鹰新天地 昆币 +1 -来自昆山论坛APP 2024-01-09
天蓝晴幂 昆币 +1 -来自昆山论坛APP 2024-01-09
好人一 昆币 +1 -来自昆山论坛APP 2024-01-09
4条评分昆币+4
爆料有奖!关注昆山论坛抖音号,抖音搜索“昆山论坛”,或搜索抖音号:ksbbs
 
帅哥在线王乾坤
级别: 禁止发言
发帖
3658
昆币
279 枚
沙发  发表于: 2024-01-09 , 来自:江苏省0==
用户被禁言,该主题自动屏蔽!
爆料有奖!关注昆山论坛抖音号,抖音搜索“昆山论坛”,或搜索抖音号:ksbbs
 
帅哥在线新时代养蜂人
发帖
10208
昆币
12115 枚
板凳  发表于: 2024-01-09 , 来自:江苏省0==
春风吹又生!
爆料有奖!关注昆山论坛抖音号,抖音搜索“昆山论坛”,或搜索抖音号:ksbbs
 
快速回复
限76 字节
如果您在写长篇帖子又不马上发表,建议存为草稿
 
上一个 下一个